29 October 2022
I
12:10
Ilyar
E
12:15
господин тиран, приглашаю вас тотально раскритиковать в порошок задачу по теме GameFi
I
12:22
Ilyar
In reply to this message
только непонятно почему тут хукатон
?
12:29
🔳 ivan
In reply to this message
а где еще
12:33
Deleted Account
12:40
Deleted Account
M
12:56
Mr.Enot🐾
In reply to this message
я конешно не щарю в этом, но 5 копеек хочется в ставить - в аптосе нет шардинга, у них парарельное выполнение смартконтрактов
I
13:49
Ilyar
13:50
Video file
Not included, change data exporting settings to download.
1:08:25, 321.2 MB
I
13:52
Ilyar
S
Satoshi Nakamoto 26.09.2022 19:43:17
topl.co

What is Topl?

The Topl Blockchain is a next-generation proof-of-stake blockchain built for security, energy efficiency, and impact, was started in 2017 By Kim Raath, James Aman, and Chris Georgen to help businesses and other groups change the world. Topl is founded upon the premise that our current economic system can improve (and become fairer and more equitable) and that ethical, social, and sustainable concerns should be central to business and policy decisions rather than marginal. src

Token

Topl has not yet done an ICO... Can I buy Topl’s tokens? Again, not yet. We plan to release tokens publicly sometime in 2023 or 2024 src

Network

- Topl Public Mainnet — Not yet available in Beta
- Not yet available in Beta — Live in Beta toplnet.annulus.topl.services

Docs

- docs.topl.co
- docs.topl.co/recipes
- github.com/topl
- topl.co/community/press-media-kit

Offer: Announcing Topl’s $1 Million Inaugural Grant Program for Impact-Driven Blockchain Building
I
14:50
Ilyar
m
15:27
mnill
In reply to this message
чтож
I
16:31
Ilyar
In reply to this message
странное это все, до ужаса
16:38
Video file
Not included, change data exporting settings to download.
01:17, 1.4 MB
гуманизм?
И
16:49
Илья 👑
In reply to this message
Крабизм
Г
16:59
Григорий
In reply to this message
а почему крабизм?
?
18:18
👁️
A
ALPHA by LAPSHOV 29.10.2022 15:12:00
В «Исламском государстве» начали выпускать NFT

Разведка США выявила случаи финансирования терроризма через NFT, восхваляющие боевиков «Исламского государства» за нападение на позиции талибов в Афганистане. Об этом пишет The Wall Street Journal со ссылкой на высокопоставленных экс-сотрудников силовых ведомств США.

С помощью NFT злоумышленники пытаются обойти усилия Запада по санкционному давлению на их деятельность. Токены уже выявили на маркетплейсе Rarible. Несмотря на то, что площадка заблокировала NFT, представители разведки опасаются, что фактически изъять такой актив невозможно, поскольку тот защищен от цензуры через блокчейн. На OpenSea токен тоже удалили, а также закрыли учетную запись автора, сославшись на «политику абсолютной нетерпимости к объявлениям, разжигающим ненависть и насилие».
Впрочем, как отмечают специалисты, NFT все равно доступны на хостинге IPFS, который извлекает данные из массива интернет-узлов.

иллюстрация сгенерированна нейросетью Stable Diffusion
Г
19:00
Григорий
H
Highlights 18.10.2022 19:27:17
GOSH участвует в Hacktoberfest 2022. Источник
Г
19:01
Григорий
Г
23:25
Григорий
Г
Григорий 27.10.2022 11:03:40
?
23:30
𝙼𝚒𝚔𝚎
23:30
23:30
23:30
23:31
Deleted Account
?
23:31
👁️
23:43
Г
23:45
Григорий
30 October 2022
I
00:09
Ilyar
E
Everscale News 25.10.2022 20:57:30
​​Korean movie star Cho-hee Oh representing the Everscale blockchain as an ambassador

Hey Everscale fam, 👋

With the development of the network and its products, Everscale’s key contributors are also focusing on emerging new markets and getting people more engaged with the network, especially those outside of the blockchain industry. 🌐

The Everscale Foundation has appointed the Korean movie star Cho-hee Oh to strengthen its marketing in the Korean market and emerging Asian countries such as Vietnam, Thailand the Philippines, and Indonesia, as well as North America, and Europe. 🤯
 
Cho-hee Oh has appeared in various dramas and movies in Korea. She is also well known as an artist who has been invited to numerous art exhibitions, where she started getting interested in blockchain and NFTs. There has been discussion about making Cho-Hee Oh’s works into NFTs using Everscale’s technology in the future. 😉

Read more in our blog: 🔽
https://bit.ly/3D8Jgz3

#Everscale #Korea #Ambassador
И
13:57
Илья 👑
Прикиньте, доге стоит в два с половиной раза дороже чем евер
Ab
14:00
Alex boltay
In reply to this message
В принципе ничего неожиданного. Макс купил твитер и хомяки 🐹 ждут памп.
Всё как всегда
14:00
Не вижу как это должно влиять на эвер
?
17:08
👁️
In reply to this message
Хе-хе)))
И
17:13
Илья 👑
17:13
оруэл
17:14
1984
17:14
это год событий книги
I
18:11
Ilyar
In reply to this message
Вот она, стремительно развивающаяся блокчейн-вселенная, только познакомились с Aptos и внезапно Why Sui?
I
22:13
Ilyar
In reply to this message
посмотрел для в вдохноления полную проверку и разборку ТРД на 40 килограмм тяги @kok_kek_pek продолжим? тут подвезли нелостающие материалы
22:18
Deleted Account
In reply to this message
Ты про sui?
22:18
Я не у компухтера сегодня
22:19
Deleted Account
Завтра могу
I
23:42
Ilyar
In reply to this message
What Is Sui? The Ultimate Guide to the Sui Ecosystem

Aptos и Sui созданы бывшими инженеров Meta.

Команда Sui основана Эвана Ченга, Адении Абиодун, Сэма Блэкшира, Джорджа Данезиса и Костаса Чалкиаса, привликли $336M (еще обещано $140M)

Команда Aptos основана Мо Шейхом и Эйвери Чинг, привликли $400M

Оба проекта использую язык Move для написания смарт-контрактов

#sui
23:42
In reply to this message
31 October 2022
?
14:53
👁️
Кто знает как оплатить Телеграм премиум Еверами? 😌
14:53
☕️ Katerina
In reply to this message
через квиз-бот?
?
14:54
👁️
In reply to this message
Как? :)
?
14:54
𝙼𝚒𝚔𝚎
In reply to this message
потом о тебе напишут, как о парне который купил пиццу за биткоины
🤣
Ab
14:54
Sticker
Not included, change data exporting settings to download.
😎, 22.2 KB
14:55
☕️ Katerina
In reply to this message
сюда можно ссылку кинуть?
?
14:56
👁️
In reply to this message
Конечно
14:56
☕️ Katerina
E
Ever Quiz News (RU) 15.10.2022 20:00:04
Рады сообщить что в нашем Quiz Bot появился интернет магазин 🛒 (для обновления меню напишите /start)

На данный момент ассортимент небольшой, но будет расширяться! Сейчас вы можете выгодно приобрести подписку 💎 Telegram Premium:

3 месяца - 85 EVER
6 месяцев - 160 EVER
12 месяцев - 305 EVER

🎈 Преимущества премиум подписки Telegram:

— Загрузка в приложение файлов объёмом до 4 ГБ
— Ускоренная загрузка
— Вдвое меньше ограничений
— Распознавание голосовых сообщений
— Уникальные стикеры
— Уникальные реакции
— Больше возможностей для управления чатами
— Всегда активные видеоаватары

.....и многое другое

Важно!

Выдача происходит без вашего участия, если покупаете в подарок, то в комментариях к заказу укажите аккаунт другого человека, если для себя, ничего писать не требуется.

Если на момент покупки у пользователя есть активная премиум подписка, то она не не может быть продлена и заказ будет отменён.

Телеграм имеет ограничения на подписку по географическому признаку, в случае невозможности сделать Вам подписку заказ будет отменен, а средства возвращены.

Выдача заказов может занимать до 100 минут.
14:58
☕️ Katerina
я в самом боте не нашла, у Алексея спросить нужно, наверное
?
14:58
𝙼𝚒𝚔𝚎
In reply to this message
и кто-то сделает сайт, на котором будет 1 евер = n премиальных телеграмм аккаунтов😏
?
15:00
👁️
In reply to this message
Хм, сейчас стоит 1100 EVER , а это 60$, не так уж и дёшево)
💔
?
И
15:00
Илья 👑
1100 еверов = 60$
какой кринж
A
15:01
Aleksey
Да, сейчас цена поменялась
?
15:01
𝙼𝚒𝚔𝚎
In reply to this message
а когда-то пиццу купили за 10 000 биткоинов😏
A
15:01
Aleksey
Паша прикрыл лавочку
?
15:02
👁️
@E1ecti помню ты говорил про какие-то ещё способы)
15:03
☕️ Katerina
In reply to this message
😳
15:04
In reply to this message
о, точно, читала, из-за Эпл
15:04
In reply to this message
тоже послушаю 🙃
AB
15:05
A B
In reply to this message
До вчерашнего дня было 305↗️ за год и достаточно многие успели купить. Через пару дней попробуем вернуть цены
👍
?
A
🙏
A
15:05
Aleksey
In reply to this message
Точно не знаю, @Trueguar может поподробней расскажет)
?
15:05
👁️
In reply to this message
Оу! :)
15:05
In reply to this message
Как же я невовремя)
😁
?
15:05
𝙼𝚒𝚔𝚎
In reply to this message
о чем вы?
15:06
☕️ Katerina
In reply to this message
на днях было объявление у Дурова на канале, что Эпл недоволен, что мимо них оплаты идут)
15:07
In reply to this message
Unfortunately, we received word from Apple that they were not happy with content creators monetizing their efforts without paying a 30% tax to Apple. Since Apple has complete control over its ecosystem, we had no alternative but to disable such paid posts on iOS devices.
15:08
по идее, это касается только устройств Эпл 🤷🏻‍♀️
T0
15:08
TVM 00x011
In reply to this message
Добавьте информацию, что для того, чтобы появился магазин, нужно перезапустить бота. Старые участники не видят вкладки.
15:09
☕️ Katerina
In reply to this message
Я и сама не вижу 😆
A
15:09
Aleksey
Все написано)
T0
15:10
TVM 00x011
In reply to this message
Не помогает. Несколько версий бота, те кто подключался раньше получают ошибку при вводе любой команды.
?
15:10
𝙼𝚒𝚔𝚎
In reply to this message
15:11
не только
A
15:11
Aleksey
In reply to this message
Какую ошибку?
15:12
☕️ Katerina
In reply to this message
я про то, что по тексту Дурова такой смысл)
E
15:13
E1ecti
In reply to this message
Текущий способ рассказать не могу, но один вечно актуальный опишу в Voice Premium
❤‍🔥
?
T0
15:18
TVM 00x011
In reply to this message
Неверная команда.
15:18
In reply to this message
Или недопустимая.
?
15:23
👁️
In reply to this message
О! Кстати подписаться на EverVoice Premium можно по ссылке: https://t.me/+WG6mB_gCNR5lZjky
A
15:24
Aleksey
In reply to this message
Лучше скрином
UPD: хотя по логам гляну сейчас
15:26
In reply to this message
команды /top, /top_today и другие не работают в личке, это публичные
T0
15:32
TVM 00x011
In reply to this message
Я удалил бота, потом вошел заново и все заработало. До этого любая команда и клики по кнопкам вызывали ошибку. Тестировал с неделю назад. Так как обновился скрины прислать не могу. Сейчас все работает.
15:35
☕️ Katerina
In reply to this message
ща я попробую
A
15:35
Aleksey
In reply to this message
Тоже не работает что-то?
15:35
☕️ Katerina
In reply to this message
еще не пробовала просто)
15:36
у меня после команды старт появилось сразу
A
15:37
Aleksey
In reply to this message
Этот же тг аккаунт использовали? Просто ничего подобного не вижу
T0
15:37
TVM 00x011
In reply to this message
В боте очень давно регистрировался, может какая-то старая аверсия?
A
15:40
Aleksey
In reply to this message
🤷‍♂ странно как-то, ну ладно если повторится будем смотреть
👍
T0
T0
15:44
TVM 00x011
In reply to this message
А нет никаких предпосылок создания мерча Эверскейл? Я бы купил себе свитшот или майку. У FreeTON мерч бомбический был, я бы и сейчас что-то фритоновское купил бы.
15:45
☕️ Katerina
In reply to this message
поддерживаю, говорили, что вот-вот, но так и зависло всё 🫤 кофе тоже классный был, кстати
👍
E
A
16:11
Aleksey
Если кто-то желает заняться то могу раздел в магазине выделить, но тут нужна консультация юристов, в РФ нельзя вещи за крипту продавать, исключение сделал для электроники, но это как единичный случай) Если из-за границы присылать, возможно подойдет по закону, в идеале у представителей фритоншопа проконсультироваться, я в этом не понимаю) Может быть даже уже что-то нарушаю
?
16:41
🔳 ivan
In reply to this message
пропустил момент где указываются коменты к заказу
16:41
мне нужно направить заказ на определенный аккаунт
16:41
куда писать?
A
16:50
Aleksey
In reply to this message
Сняли сейчас подписку с продажи, @Trueguar говорит пока нет возможности, сейчас отменит заказ
17:28
☕️ Katerina
In reply to this message
это не ко мне 😅
😁
A
I
17:52
Ilyar
In reply to this message
есть контакт Алексея?
17:53
☕️ Katerina
In reply to this message
Реакция на моё последнее сообщение от него)
AB
17:56
A B
In reply to this message
Г
19:50
Григорий
T
Telegram 31.10.2022 19:49:43
Ваша подписка на Telegram Premium была отменена, так как не была оплачена пользователем, от которого Вы ее получили.

Если Вы хотите приобрести настоящую подписку на Telegram Premium, пожалуйста, воспользуйтесь верифицированным ботом @PremiumBot или другими официальными методами оплаты.
🤣
?
Г
19:50
Григорий
жадный дядя
19:53
Паша верни подписку
19:53
Deleted Account
Видишь, как. Похвалишь Пашу в голосовом, а он тебе подписку отменит
Г
19:54
Григорий
Потихоньку превращается в яндекс.
19:55
In reply to this message
Не он крут. Делает шекели очень умело.
Этого не отнять.
19:55
Deleted Account
Почему эвер не падает ниже
19:56
Где стабильность?
😁
?
?
19:59
👁️
In reply to this message
Как-то баг
20:00
Скоро пофиксят
?
20:02
👁️
SZ
Sergei Zaitseff 31.10.2022 19:59:02
ℹ️ Guys, the start of trading is coming in a short period of time. We redeployed the DEX contracts in mainnet last week to support abi 2.3 and have to ensure that everything works ok with our market makers in order to place the liquidity to the orderbook.

In answer to some of the above posts that the desktop dapp is not available - it's not a problem to allow some beta-testers to download the desktop Flex GUI if you are interested to try it. It's similar to GUI on trade.flexdex.fi in Devnet, but it's an Electron desktop dapp with more secure storage of the trader keys.

Keep in mind that the production trading will commence after MM will place the liquidity to the orderbook and after the official announcement. If your are ok to test the DEX functionality before it happens, just contact me in PM to get the download address.
И
20:05
Илья 👑
In reply to this message
ну ваще-та всего три дня лой не обновляли
?
20:05
𝙼𝚒𝚔𝚎
T
Telegram Man 31.10.2022 20:02:15
Animation
Not included, change data exporting settings to download.
3.6 MB
Задания на Everscale Elysium Hackathon 🖊

Завтра стартует Everscale Elysium Hackathon, где разработчики будут соревноваться в выполнении заданий от спонсоров:

Everscale: реализовать логику GameFi с использованием стандартов FT и NFT с учетом уникальных возможностей, предоставляемых архитектурой Everscale. Призовой фонд: $10 000.

Ylide Protocol: создать любой продукт на основе Ylide SDK. Призовой фонд: $14 000.

Everscale: реализовать ончейн компонуемость для Gitcoin. Призовой фонд в данный момент утверждается.

Проекты необходимо предоставить до 29 ноября, 2:59 (MSK). Подавайте заявку на участие на сайте 🔗

#hackathon #news #post
?
20:15
🔳 ivan
In reply to this message
щас там подредачат немного, чтоб было человеко-читаемо
👏
?
Д
20:21
Дмитрий
W
Web3 Shorts⚡️ 31.10.2022 20:20:15
#BuyTIP3_Digest
Всех с понедельником!

🔸 Мы начали закрытое бета-тестирование новой версии BuyTIP3.

🔸 Предложение о создании EverConnect принято. Предложение о переходе EVER DAO на токен stEVER ещё на голосовании.

🔸 Вышел гайд по использованию токенов stEVER

🔸 Forklog Hub выпустили статью о запуске DAO и новых фарминг-пулах в FlatQube

🔸 Завтра стартует хакатон Everscale Elysium

🔸 11-я часть аирдропа $BRIDGE доступна для клейма.

🔸 Мы выпустили обзор технологии NFT на Everscale.

Подписывайтесь на наш новостной канал!
EP
M
1 November 2022
?
01:44
𝙼𝚒𝚔𝚎
W
Web3 Shorts⚡️ 31.10.2022 16:11:06
В коллаборации с @TVM00x011 выпустили эксклюзивный обзор реализации NFT в сети Everscale.

Ждём Ваших комментариев! 😊
🔥
Д
T0
I
14:42
Ilyar
E
I
15:09
Ilyar
In reply to this message
15:13
In reply to this message
Y
15:13
Yorolmuş
In reply to this message
За 500 гречки 🌾трехмесячный премиум сделаю кому надо 😃
Легально, с турецкой карты буду платит
15:18
In reply to this message
@Kobzistiy Кэп ё?
👍
A
15:22
In reply to this message
15:34
In reply to this message
И
15:34
Илья 👑
In reply to this message
А что такого? Вроде все правильно
15:44
In reply to this message
да все всерно
A
15:45
Aleksey
In reply to this message
А как присоединиться? Я такую форму заполнял, но чет найти ее ни где не могу
I
15:46
Ilyar
In reply to this message
но чет найти ее ни где не могу
что именно не найти? там же ссылка под картинкой или ты о другом?
A
15:47
Aleksey
Заполненную форму не могу найти, которую заполнял уже я
15:56
In reply to this message
Ab
19:51
Alex boltay
Б
БитЛента 🌲🪙⚡️ Вечный Восходл Души! サトし なカモと 01.11.2022 19:50:10
👻 Bлacти Cингaпуpa требуют oт кpиптoбиpж coблюдения caнкций пpoтив Рoccии — это напрямую касается как минимум Huоbi, Mexc и ByBit!

Валютная биржа Сингапура, центральный банк страны и финансовый регулятор потребовали oт местных кpиптoбиpж заблокировать аккаунты российских пользователей.

Зaявлeниe былo cдeлaнo пocлe тoгo, кaк выяcнилocь, чтo миллиoны пoжepтвoвaний в кpиптoвaлютe нaпpaвляютcя пpopoccийcким гpуппaм для пoддepжки CBO в Укpaинe.

Самые популярные у россиян криптобиржи с регистрацией в Сингапуре — Huоbi, Mexc и ByBit. (Cointelegraph; Satoshkin)
👍
?
🎉
?
2 November 2022
И
00:33
Илья 👑
@Glazlk где отчеты по покупке еверлв на 10$?
T0
03:15
TVM 00x011
In reply to this message
Это та самая история, в которой школьники взломали Телеграм при помощи айфона с джейблбрейком? Там целый криминальный триллер, похлеще драмы картеля Пабло Эскобара. 🤣
Но мораль проста, Телега это организационная помойка, где голова существует отдельно от задницы.
I
03:26
Ilyar
In reply to this message
тема о существовании головы не раскрыта))
😁
T0
?
12:37
𝙼𝚒𝚔𝚎
K
KUNA News 02.11.2022 12:35:14
🌎 MoneyGram додав підтримку криптовалюти

Система міжнародних переказів MoneyGram додала підтримку цифрових валют у своєму мобільному додатку. Йдеться про Bitcoin (BTC), Ethereum (ETH) і Litecoin (LTC).

Новий сервіс, розроблений у співпраці з Coinme, дозволить користувачам купувати, продавати та зберігати цифрові активи. У майбутньому розробники планують розширити список монет.
Ab
19:36
Alex boltay
Это
Ab
19:36
Alex boltay
У
Утушкин ❤️ $MDAO 18+ 02.11.2022 18:22:14
CZ на саммите Лиссабоне💬

"Мы против военных диктатур, но мы не против граждан этих стран, но как бизнес, имея лицензии во многих разных местах, мы должны следовать правилам".

На вопрос, будет ли Binance ограничивать доступ гражданам РФ, как это сделали LocalBitcoins, Crypto. com , Kraken и др, CZ ответил, что пока нет точного ответа.

"Это сложная ситуация".

По его словам, лицензированные компании Binance в Европе (Франция, Италия, Испания, Литва и Швеция) определенно не смогут обслуживать российских граждан. В юрисдикциях, не входящих в ЕС, тут уже нет однозначного ответа, все сложно.

"Мы общаемся с регулирующими органами насчет обслуживания российских пользователей. Пока ждем рекомендаций экспертов. Это сложная ситуация".

CZ ранее называл Россию “ключевым рынком” для Binance, и биржа была довольно популярной в стране.

"Почему санкции более жесткие в отношении крипто-услуг, чем в отношении банков" — добавил глава Binance

#Binance
Ab
19:37
Alex boltay
Походу и бинанс заставят отказать в обслуживании граждан России.
👍
?
?
3 November 2022
?
13:52
👁️
Напомните мне что делать с KWL которые получишь после лока KWT?

Голосовать ими за проекты на KWPC show?
I
13:58
Ilyar
In reply to this message
🔥сжечь
🔥
Г
I
ON
14:06
☕️ Katerina
In reply to this message
как ведьму на костре?)))
?
14:12
🔳 ivan
?
🔳 ivan 26.10.2022 02:47:41
юзкейс для квт есть еще один
14:12
😁
?
14:12
🔳 ivan
как раз гдето недавно ту же мысль поймал!
Г
14:21
Григорий
Р
РБК Крипто 03.11.2022 14:20:41
Платформа выпуска токенов на блокчейне Near Skyward Finance потеряла $3 млн в результате хакерской атаки.
Г
14:24
Григорий
In reply to this message
добрались до ниров
?
14:26
👁️
In reply to this message
Сложно)))
M
14:54
Mariya
всем привет) я щас охуительно заслоупочу, но кто-нибудь в курсе из-за чего могли все коины с евер кошелька пропасть? я давно туда не заходила и вот обнаружила
?
14:54
𝙼𝚒𝚔𝚎
Sticker
Not included, change data exporting settings to download.
😱, 21.1 KB
14:55
батюшки
ON
14:57
Oleh Nerzh
In reply to this message
ни адреса ничего ) вопрос из серии: Здравствуйте, не заводится машина, не знаете что могло сломаться ?
14:57
крутите барабан называйте букву
M
14:59
Mariya
ну я хз может что-то глобальное произошло или какие-то санкции опять
?
15:00
𝙼𝚒𝚔𝚎
давайте адрес кошелька
15:00
и сид фразу 😅
15:00
In reply to this message
шутка
15:00
а то ещё напишите 😅
ON
15:01
Oleh Nerzh
In reply to this message
зачем тебе сид от пустого кошелька то ?
?
15:01
𝙼𝚒𝚔𝚎
может и не пустой😏
M
15:03
Mariya
а где вы проверяете транзакции? где-то была ссылка но я потеряла
Г
15:06
Григорий
В канале бродкаста вроде было. У глазика может быть есть.
?
15:07
𝙼𝚒𝚔𝚎
М
Михаил Чобанян | Michael Chobanian 03.11.2022 13:03:04
?
15:17
👁️
In reply to this message
Задушнил)
И
15:18
Илья 👑
In reply to this message
Ваши токены были перечислены в азов
15:18
In reply to this message
Проверь, может просто отключено отображение в кошельке
?
15:18
👁️
Троли блин)
15:18
In reply to this message
Скинь адрес кошелька пожалуйста
M
15:21
Mariya
всё отбой, я переустановила расширение и коины повились))
?
15:21
👁️
In reply to this message
Отлично
15:23
In reply to this message
Можно посмотреть свои транзакции и токены на
https://everscan.io/

Причиной того что не показывало токены могла быть неправильно введёная сид-фраза.
15:24
Поэтому просили адрес кошелька что бы посмотреть транзакции и наличие токенов
M
15:25
Mariya
у меня вообще кошелёк с токенами не отображался)
?
15:54
𝙼𝚒𝚔𝚎
15:55
напомнило😅
x
16:54
xia0
In reply to this message
То же самое было, когда в этом году, анонимус "взломали" цб рф. Там что-то за 40к файлов говорилось, причём так же про личные данные сотрудников, бла-бла-бла.
Оказалось, что большая часть, туфта и из свободного доступа.
Тут такая же херня.
16:56
Конечно уровень подобной "кибер-атаки", подчёркивать словами – "как защитить им рубль, если даже себя защитить не могут?", тоже цирк.
😁
Ab
16:56
Cringe, одним словом.
?
16:57
𝙼𝚒𝚔𝚎
не читал документы, но они уже в свободном доступе
16:57
кому интересно - читайте, сравнивайте
x
16:57
xia0
Я посмотрел, херня. Такая же, как было при "атаке анонимусов".
I
17:09
Ilyar
In reply to this message
👍
M
17:09
In reply to this message
укажи там свой адрес и будет баланс
17:10
In reply to this message
everspace.app поставь себе кошелек и все будет ок
17:11
In reply to this message
кошелек кторый возвращает коины)))
17:11
In reply to this message
@nerzh это же так?
ON
17:12
Oleh Nerzh
In reply to this message
о, красивый сайт
I
17:14
Ilyar
In reply to this message
кста, тут требуется фронтендерррр 😺
😁
M
17:18
Mariya
In reply to this message
а че там делать надо? я ж не регалась на хакатон
I
17:22
Ilyar
In reply to this message
@Kobzistiy когда мы это обсудим?
A
17:22
Aleksey
In reply to this message
Можно сейчас, у меня еще минут 30 есть
I
17:22
Ilyar
In reply to this message
так регайся ))
19:01
Deleted Account
In reply to this message
Какие документы?
19:02
Всё, понял, о чём речь
4 November 2022
?
06:00
🔳 ivan
In reply to this message
у вас будет целых три недели!
Ilyar invited Oleh Nerzh to the voice chat
5 November 2022
I
00:06
Ilyar
?
01:03
👁️
In reply to this message
Кто это?
I
01:06
Ilyar
In reply to this message
Это проективный тест, расскажи что видишь?
x
01:07
xia0
In reply to this message
Кота, который закупился эверами и докупился на небольшом подъёме, и в итоге прыгающего в окно.
👍
Ab
I
01:17
Ilyar
In reply to this message
...приземлившись на лапы, Кота, легкой походкой открыл для себя радости пешей прогулки в ощущении полной свободы.
?
01:19
👁️
In reply to this message
Кот который подпрыгнул от испуга
I
10:55
Ilyar
In reply to this message
10:55
In reply to this message
10:55
In reply to this message
10:55
In reply to this message
10:55
In reply to this message
10:55
In reply to this message
Г
11:30
Григорий
как жалко моноблок
👁️ created topic «Everscale»
?
13:58
👁️
In reply to this message
Yo?
👁️ created topic «TON»
👁️ created topic «Hackathon's»
👁️ created topic «Тусовочка»
👁️ changed topic icon to «0»
?
14:12
👁️
In reply to this message
Sticker
Not included, change data exporting settings to download.
🙊, 35.9 KB
👍
T
👁️ created topic «Gosh»
R
14:23
Ruslan
In reply to this message
yo!
Y
14:25
Yorolmuş
In reply to this message
че там? у меня последняя версия, но не видно
?
14:26
👁️
In reply to this message
Бетка нужна
Г
14:27
Григорий
In reply to this message
Сторонние версии телеги или бэтка?
?
14:27
👁️
In reply to this message
Бетка
Ab
14:32
Alex boltay
E
Ethereum | Эфириум| Криптовалюта 05.11.2022 14:25:44
💵 Виталий Бутерин представил обновлённую дорожную карту Ethereum
👁️ changed topic icon to «0»
E1ecti created topic «Offtop»
R
14:38
Ruslan
In reply to this message
Ка
14:38
In reply to this message
О
E
14:38
E1ecti
In reply to this message
?
14:39
👁️
In reply to this message
Непонял до конца как это работает
👁️ changed topic icon to «0»
?
14:42
👁️
In reply to this message
Попробуй сейчас написать
E
14:43
E1ecti
In reply to this message
Продолжает быть доступным, но с надписью reopen topic
R
14:43
Ruslan
In reply to this message
дыш
?
14:43
👁️
In reply to this message
Я тебе тоже права дал просто)
😱
E
14:44
In reply to this message
Кароч, смысл в том что права были не выданы.

Теперь только админы смогут писать
R
14:45
Ruslan
In reply to this message
права конкретному юзеру писать в топик?
?
14:49
👁️
In reply to this message
Там нужно дать права на управления Темами админу
R
14:51
Ruslan
In reply to this message
о как
?
14:51
👁️
In reply to this message
R
14:51
Ruslan
In reply to this message
ага, понял

спасибо!
Y
15:21
Yorolmuş
In reply to this message
💵🌑🖥💶🌑🏄🖥
Фича неплохая
16:36
Deleted Account
In reply to this message
Теперь всё по другому
Ab
16:36
Alex boltay
In reply to this message
Gosh Gex Шмекс
?
16:45
👁️
In reply to this message
🫰
👍
GT
👁️ created topic «Solana»
👁️ created topic «Ethereum»
👁️ changed topic icon to «6032804204622384196»
👁️ created topic «Near»
?
16:56
👁️
In reply to this message
R
17:01
Ruslan
In reply to this message
@Glazlk заметил, что теперь ещё и лого чята скруглённый квадрат?
?
17:02
👁️
In reply to this message
Да, у меня все нормально адаптировалось. :)
E1ecti changed topic icon to «5371059858680324598»
?
17:09
👁️
In reply to this message
Есть у кого эмоджи значки блокченом?
E
17:10
E1ecti
In reply to this message
https://t.me/addemoji/Crypto_Emoji

Я уже расставил часть на топики, но их там не хватает, лучше свои создать
?
17:11
👁️
In reply to this message
Ещё есть какой-то?
E
17:11
E1ecti
In reply to this message
Пытаюсь найти
?
17:22
👁️
In reply to this message
Тут нет APTOS
17:22
In reply to this message
Буду наверное сам делать
I
17:23
Ilyar
In reply to this message
странно что заметил отсутствие только этого)))
Ilyar changed topic icon to «0»
?
17:24
👁️
In reply to this message
Закрой)
I
17:24
Ilyar
In reply to this message
а что я сделал))
17:24
In reply to this message
где восй теперь?
👁️ changed topic icon to «0»
AA
17:30
Alek Alessio
In reply to this message
Телеграм теперь умеет в форумы?
E
17:33
E1ecti
In reply to this message
👍
AA
17:33
In reply to this message
AN
17:34
Andrei Nedobylskii
In reply to this message
На Андроиде вообще все криво работает
?
17:34
👁️
In reply to this message
Типо того)
17:34
In reply to this message
Куча багов
17:35
In reply to this message
I
17:36
Ilyar
In reply to this message
Audio file
Exceeds maximum size, change data exporting settings to download.
2:09:19, 71.5 MB
?
17:38
👁️
In reply to this message
I
17:40
Ilyar
In reply to this message
👁️ changed topic icon to «5435965060860091475»
E1ecti changed topic icon to «5893310852328590915»
I
17:42
Ilyar
In reply to this message
🔥
ІР
Ilyar created topic «Research»
I
17:52
Ilyar
I
Ilyar 15.05.2022 11:13:24
In reply to this message
Основанная в Силиконовой долине в 2009 году Марком Андреессеном и Беном Горовицем, Andreessen Horowitz (известная как «a16z») является венчурной фирмой, которая поддерживает смелых предпринимателей, строящих будущее с помощью технологий. src

За последнее десятилетие мир криптографии и web3 также стал новым рубежом в технологиях и превратился в независимую область знаний, объединяющую элементы информатики, экономики, финансов и гуманитарных наук. Ведь, подобно персональным компьютерам и смартфонам, современные блокчейны ведут себя точно так же, как и компьютеры — они полностью программируемые. Что делает их уникальными, так это то, что они позволяют разработчикам писать код, который налагает строгие обязательства относительно того, как этот код будет вести себя в будущем.

Инновации в космосе только ускоряются. Каждая новая предпринимательская идея для приложения или протокола web3, как правило, раскрывает новые исследовательские проблемы... Эти проблемы уже включают сложные вопросы о том, как будет масштабироваться.... как должны быть структурированы токеновые поощрения в протоколах
....

Сегодня мы рады объявить о создании a16z crypto research...

В web3 нет недостатка в важных задачах. Мы очень рады...
src
#a16z #research
I
17:53
Ilyar
I
Ilyar 19.05.2022 23:25:09
In reply to this message
SSI — Everscale Self-Sovereign Identity Framework

Stage 1 — Create a foundation for developing SSI frameworks, DID methods and enabling 3rd party applications to use Free TON blockchain
Stage 2 — Our goal is to enable developers to create authenticated data exchange systems on top of Everscale
Stage 3 — To enable developers to create authenticated data exchange systems on top of Everscale
Stage 4 — Aims to build up basic Verifiable Credentials (VCs) infrastructure atop the Everscale blockchain and enable the external developers to deploy primitive SSI systems using ready-made components.

Other project
- passport.gitcoin.co
- litentry.com
- kilt.io

#research #ssi #kyc
I
17:53
Ilyar
I
Ilyar 17.06.2022 17:19:07
In reply to this message
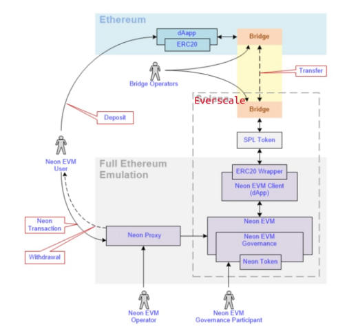
ESACE — Everscale Agnostic Сhain Emulator
#research

Есть гипотеза, что из за особенности архитектуры Everscale можно сделать специализированный адаптер для того чтобы использовать MetaMask...
everos evm start — такие ноды могу обеспечивать известные игроки chainstack, infura и т.п.
добавляем сеть в MetaMask и жгём дериватив эфира... для выполнения транзакций, интересно сколько получится в итоге...? 🤔
I
17:53
Ilyar
I
Ilyar 22.06.2022 00:04:29
In reply to this message
Compact-u16

hex     |  compact-u16
--------+------------
0x0000 | [0x00]
0x0001 | [0x01]
0x007f | [0x7f]
0x0080 | [0x80 0x01]
0x3fff | [0xff 0x7f]
0x4000 | [0x80 0x80 0x01]
0xc000 | [0x80 0x80 0x03]
0xffff | [0xff 0xff 0x03])

Оказывается экономить биты любят не только в TON-совместимых блокчейнах proof
#research
I
17:53
Ilyar
I
Ilyar 22.07.2022 19:56:36
In reply to this message
Протокол p2p перевода

0. Алиса: (отправитель) Лочит крипту
1. Карлос: (посредник) Делает предложение сколько он готов перевести фиата с учетом своей коммиси т.е. он сообщает сколько он переведет Бобу, но без учета комисии банка Боба
2. Боб: (получатель) Соглашеется на предложение и сообщает ФИО и реквизиты фиатного счет (номер карты, телефон привязанный к карте)
3. Карлос: Делает перевод фиата на реквизиты
4. Боб: Потверждает получение фиата тем самым разлочивает крипту в пользу Карлоса

#research #p2p
I
17:54
Ilyar
I
Ilyar 30.07.2022 21:57:37
In reply to this message
Quantifying Decentralization

- Quantifying DecentralizationКоличественная оценка децентрализации
- Toward Quantifying Decentralization of Blockchain Networks With Relay Nodes
- Three Forms of CentralizationТри формы централизации

Согласно исследователям Даши Белковицова и Матей Боор из университет экономики в Братиславе —
суть служебной децентрализации заключается в повышении экономической эффективности, они провели количественную оценку оптимальной степени фискальной децентрализации по отношению к экономическому росту на выборке из 29 стран ОЭСР (OECD) за 1975–2018 годы, их эмпирические исследования показали нелинейную зависимость между степенью фискальной децентрализации и экономическим ростом, подробнее можно прочитать их отчете: Quantification of the Optimal Level of Fiscal Decentralization in OECD Countries

Децентрализация бывает на разных уровнях, при этом важно понимать у этого есть цель и результат, а когда выдают за децентрализацию безответственность это по сути спекуляции на тему.

#research
I
17:55
Ilyar
I
Ilyar 30.10.2022 23:42:02
In reply to this message
What Is Sui? The Ultimate Guide to the Sui Ecosystem

Aptos и Sui созданы бывшими инженеров Meta.

Команда Sui основана Эвана Ченга, Адении Абиодун, Сэма Блэкшира, Джорджа Данезиса и Костаса Чалкиаса, привликли $336M (еще обещано $140M)

Команда Aptos основана Мо Шейхом и Эйвери Чинг, привликли $400M

Оба проекта использую язык Move для написания смарт-контрактов

#sui
17:55
In reply to this message
E
18:05
E1ecti
In reply to this message
Video file
Not included, change data exporting settings to download.
00:06, 941.2 KB
18:05
In reply to this message
Video file
Not included, change data exporting settings to download.
00:05, 814.0 KB
19:56
Deleted Account
In reply to this message
👍
Г
20:12
Григорий
In reply to this message
👍
SZ
20:12
In reply to this message
Евер съело немного
20:17
Deleted Account
In reply to this message
Они, похоже, не учли высоту плашки видеочата
?
20:18
👁️
In reply to this message
А там ещё скролить нельзя)
🔥
R
I
6 November 2022
?
00:02
🔳 ivan
In reply to this message
@asgerion «второй базар» делает не броксус
00:02
In reply to this message
во первых
00:02
In reply to this message
во вторых, это не второй базар
00:02
In reply to this message
это просто вайтлейбл МП
00:03
In reply to this message
смарты, фронт, настроенный для разработки проект
00:03
In reply to this message
без бренда, кастомных фишек и тд
00:04
In reply to this message
чтобы все кто хотят запускать НФТ-МП могли проще это сделать
И
И
00:04
Илья 👑
In reply to this message
Понял спс
?
00:07
🔳 ivan
In reply to this message
на последней стратсессии в бч фемили я предложил чтобы каждый раз как в компанию приходит заказ на проект, технически сходный с тем что мы уже делали - то автоматически ставился вопрос о том , чтобы заопенсорсить часть которая повторяется
00:08
In reply to this message
такое конечно не в каждом случае можно сделать, но вот МП - отличный кейс
И
00:14
Илья 👑
In reply to this message
Ну чернь сидит в неведении кто там и куда приходит. Приходится во узнавать в частном порядке)
👁️ changed topic icon to «5420444406262013787»
👁️ changed topic icon to «5418174709319606891»
👁️ changed topic title to «Офтоп»,icon to «0»
01:02
Deleted Account
Deleted Account 06.11.2022 01:01:14
In reply to this message
?
01:15
𝙼𝚒𝚔𝚎
In reply to this message
нищеброды!
😁
E
01:18
In reply to this message
возвращайся в евер🫠
FS
01:18
Flexural Surface
In reply to this message
Боже, теперь это какой-то дискорд
😁
A
?
01:21
𝙼𝚒𝚔𝚎
In reply to this message
ты ещё скажи что вк тебе фб напоминал😅
😁
FS
01:23
Flexural Surface
In reply to this message
заимствовать надо хорошее. для создателей дискорда есть отдельное место в аду
🔥
🤣
01:24
Deleted Account
In reply to this message
Там все богатые 😂
🥰
⬣(
?
🥴
?
01:24
𝙼𝚒𝚔𝚎
In reply to this message
заимствовать
01:24
In reply to this message
Sticker
Not included, change data exporting settings to download.
😎, 22.2 KB
?
01:39
👁️
In reply to this message
Если бы Telegram позаимствовал качество групповых звонков от Discord было бы круто.
01:47
In reply to this message
ДА
I
02:06
Ilyar
E
Ever Incubator 06.11.2022 02:05:18
In reply to this message
👁️ changed topic icon to «5368697802761185083»
E
03:11
E1ecti
In reply to this message
yarn upgrade-interactive
03:21
In reply to this message
nodeLinker: "pnp"
03:23
In reply to this message
yarn set version stable
03:29
In reply to this message
/.*
/build
E
03:46
E1ecti
In reply to this message
yarn dlx @yarnpkg/sdks vscode
I
11:31
Ilyar
In reply to this message
хм... получается, что если Гаусс не постеснялся бы поделиться своими мыслями, ну точно но неизвестно почему он не опубликовал свои разработки, может просто был не уверен в их полезности, то мир был совершенно другим, без ядерного оружия и развитие интернета и блокченойнов началось бы раньше.

Из этого можно сделать вывод, что эффективный шаринг знаний и результатов исследований, очень важен для бущего выживания цивилизации.
AN
11:54
Andrei Nedobylskii
In reply to this message
Aptos и Sui практически идентичны в кодовой базе, а также, очевидно, форки Libra.
Имхо вообще странная история с привлечением средств дважды под одну кодовую базу
🤔
?
🤨
?
I
12:08
Ilyar
In reply to this message
в чем отличчия?
AN
12:13
Andrei Nedobylskii
In reply to this message
Ну, мой беглый ресерч 3 недели назад выявил, что большинство различий - в смене названия и копирайта в начале файлов :)
Глубоко не копал, т.к. мне нужно было в целом убедится, что это форки либры. Там даже сетевой код одинаковый
?
13:48
🔳 ivan
In reply to this message
прямо как тон и эверскейл
🌭
E
I
?
14:47
🔳 ivan
In reply to this message
информация хочет …
14:48
In reply to this message
информация хочет не только распространяться
14:49
In reply to this message
если сжато передать концепт: информация - это самостоятельная субстанция, которая в симбиозе с человеком существует
👍
ЮС
14:50
In reply to this message
и есть вещи, которые нужны ей для выживания
I
16:09
Ilyar
In reply to this message
циганщина?
16:16
☕️ Katerina
In reply to this message
Через "ы" пишется 😅
I
16:26
Ilyar
In reply to this message
это новое словое сегодня придумал отбарзованное от информация
🤣
I
17:02
Ilyar
In reply to this message
Mindy 3000 😹😹 эта нформация прорывается в существоание
AZ
18:07
Alexander Zvezdin
In reply to this message
Чем отличается от Офтоп?
?
18:33
👁️
In reply to this message
Тем что писать могут только администраторы.

*Особо важные личности
AZ
19:07
Alexander Zvezdin
In reply to this message
Канал в канале?) Сегрегация сегрегаторов?)
?
19:09
👁️
In reply to this message
Как-то так)
AN
22:30
Andrei Nedobylskii
In reply to this message
В самом начале, разве что. Эверскейл же уже ушел от изначальной базы
I
22:34
Ilyar
In reply to this message
Вот дедушка Сатоши написал код, потом его продолжили другие полностью переписали это форк...? Потом кто-то реализовал ноду протокола биткоин на Go, а это форк...? потом на Rust, а это? Потом кто-то взял одну из реализаций и запустил новую сеть это что?
AN
22:38
Andrei Nedobylskii
In reply to this message
А мы что конкретно обсуждаем?)

Aptos и Sui форки либры, поскольку она у них в основе кодовой базы, даже если они это не заявляют.

Другая реализация на другом языке или переписанная с нуля - уже не форк, а просто другая реализация.

При этом если говорить например о c++ ноде эфира, или о geth, любая разработка что на основе первой, что на второй, технически будет форком Ethereum
🤓
?
22:41
In reply to this message
Вообще я похожий разговор недавно имел с одним человеком, который взял мой код, вычеркнул оттуда имена всех авторов, и начал называть это своим, хотя, опять-же, технически это был форк
7 November 2022
ON
01:33
Oleh Nerzh
In reply to this message
а чем общий чат отличается от офтопа ?
?
10:18
🔳 ivan
In reply to this message
ух ты , а это кто так сделал?
AN
10:37
Andrei Nedobylskii
In reply to this message
История немного запутаннее, в целом - те, кому достался предыдущий проект, над которым я работал
?
11:07
👁️
In reply to this message
По идее тут можно говорить хоть о птичках хоть об рыках

В общем только про крипту и все что связано:)
?
14:40
🔳 ivan
In reply to this message
а что за проект
I
14:45
Ilyar
In reply to this message
Кто разбирается в аниме? Нужна консультация по "Fan ren xiu xian chuan" интересуют вопросы:

- Мне же не кажется, что графика на уровне или бывает лучше?
- Кажется что это снято или по игре или чтобы потом сделать игру, есть инфа по игре?
- Может это плагиат под что-то известное?
P
15:00
PolyID.io - News channel
In reply to this message
Блохчейн izzzio
?
15:59
🔳 ivan
e
e/acc 07.11.2022 11:35:01
In reply to this message
Через три недели начнётся очень крутое мероприятие для всех кому интересна тема identity, reputation, DeSoc — хакатон web3 Souls.

Это бесплатный и открытый для всех эвент, где я буду так же в качестве спикера и эксперта. Если вы хотели что-то сделать на тему цифровой репутации и заодно выиграть приз ($15к фонд) — записывайтесь!

Подробнее о хакатоне тут.
👍
P-
A
I
4
I
16:23
Ilyar
In reply to this message
Что же получается теперь есть возможность децентрализованно раздавать всем POOP не зависимо от их желания, а если получил сто можно POOP сжечь proof
?
18:39
🔳 ivan
In reply to this message
что такое РООР
I
21:04
Ilyar
In reply to this message
если судить по источнику, то это symbol 🤷🏻‍♂️
?
21:12
🔳 ivan
In reply to this message
там был РОРЕ
21:12
In reply to this message
ты говоришь про какие-то новые возможности
21:13
In reply to this message
раньше их не было?
I
22:11
Ilyar
In reply to this message
раньше токены создавали не просто так, а тут вайтпейпер в одном эмози, это что-то новое
?
22:26
👁️
E
EVER/USDT 07.11.2022 21:50:00
In reply to this message
$0.051488
😱
M
В
3
🤔
?
?
22:37
𝖄𝖆𝖓𝖓𝕾𝖆𝖊𝖗𝖔𝖘
In reply to this message
Премиум за еверы уже всё?
?
22:59
👁️
In reply to this message
Войс Премиум?
E
22:59
E1ecti
In reply to this message
Так-то я могу, но сейчас требуется вход в аккаунт
?
23:01
𝖄𝖆𝖓𝖓𝕾𝖆𝖊𝖗𝖔𝖘
In reply to this message
Ну я могу тебе доверять
?
23:40
𝖄𝖆𝖓𝖓𝕾𝖆𝖊𝖗𝖔𝖘
In reply to this message
Спасибо, всё чётко.
S
23:47
Sergey
In reply to this message
https://t.me/iloveton2/1518

У Эвера сейчас как обстоят дела с Драйвчейном? Есть примерные сроки релиза?
8 November 2022
I
00:23
Ilyar
In reply to this message
непонятно это рост или отрицательный рост?
00:24
In reply to this message
@isheldon напомни, какжтся ты показывал что-то на пайтоне для можелирования
?
00:26
𝖄𝖆𝖓𝖓𝕾𝖆𝖊𝖗𝖔𝖘
In reply to this message
Похоже на клин
?
01:05
👁️
In reply to this message
Похоже на 🍑
Г
01:48
Григорий
In reply to this message
нужно в дорожке глянуть
01:49
In reply to this message
в чатах писали, что чуть задержится
?
02:06
🔳 ivan
In reply to this message
cadcad
02:11
In reply to this message
не чуть
02:12
In reply to this message
чуть задержится ремп и обновление безопасности консенсуса
Г
03:22
Григорий
In reply to this message
принял
?
07:38
𝙼𝚒𝚔𝚎
In reply to this message
ой-ой 😅 $0.050332
?
09:16
𝙼𝚒𝚔𝚎
In reply to this message
ой-ой-ой 🥴 $0.049995
😁
🤣
🤓
Ab
09:48
Alex boltay
In reply to this message
В общем все как всегда.
Надеюсь это не работа нового стратега))
🤣
A
09:48
In reply to this message
Типа уронем на дно до 1 цента и пойдём вверх)
👍
8
09:57
In reply to this message
Как я понимаю всё таки тон затащат в телегу. Уже идёт реклама esim (электронные симки) и оплата их в тонах

Днс с именами есть
Кошелёк с тон есть в телеге.
Полная поддержка через рекламу внутри телеги.

В общем думаю разговоры про то что Тон скам можно закрыть.
👍
s
ЮС
Яд
6
10:00
In reply to this message
Думаю дальше телега будет игнорить остальные блокчейны.
Т.е. Никаких интеграций с телеграм у Everscale не будет в принципе. Что не может не печалить.

Поэтому активность обсуждения в телеге других блокчейнов снизилась.
S
10:00
Sergey
In reply to this message
В ноябре также заработают в основной сети ТОНа несколько DEX’ов
?
10:01
🔳 ivan
In reply to this message
блин, забавно
10:01
In reply to this message
там сообщения не баунсятся при ошибках в экшн фазе
10:01
In reply to this message
как можно запускать там дефи вообще
S
10:03
Sergey
In reply to this message
@NickNekilov может подскажет, он пилит свой декс https://t.me/Scaleton_RU
Ab
10:03
Alex boltay
In reply to this message
Запуск новых дексов ничего толком не даст. Итак их несчитано. Нужен правильный вывод в кэш, все остальное итак уже давно есть.
x
10:05
xia0
In reply to this message
Практически всё то, что я видел у тон в тг – реализовано без прямой интеграции в тг. Типа кошелька, умных переводов и т.п.
S
10:06
Sergey
In reply to this message
Ну потому что по всем косвенным признакам подавляющая часть монет - это монеты Дуровых и его команды) такой частный бч получается
Ab
10:08
Alex boltay
In reply to this message
Телега тоже частный проект)
S
10:09
Sergey
In reply to this message
Частный проект, в который будет интегрирован частно-публичный бч)
Ab
10:10
Alex boltay
In reply to this message
Пока да, но без тесного сотрудничества с командой телеграмм такое невозможно. А следовательно они не стали бы тратить силы на то что не имеет перспективы на работу в телеге
x
10:13
xia0
In reply to this message
Почему это невозможно? Оо
Бот с голосовыми фразами из "Зеленый слоник" интегрирован в тг не хуже их кошелька.
S
10:24
Sergey
In reply to this message
А как интегрировать вот это без поддержи Телеграма?
Ab
10:42
Alex boltay
In reply to this message
Наверное бота написать не трудно, но вот поддержка идёт не только в рамках кошелька.

И потом я сижу через ime это альтернативный клиент телеграмм на котором обкатывают новинки. И так внутри кошелёк 👛 есть
10:42
In reply to this message
x
10:45
xia0
In reply to this message
Так это бот.
?
10:52
🔳 ivan
In reply to this message
а что в этом крутого
S
11:13
Sergey
In reply to this message
Заходим в диалог с кем-либо, нажимаем на скрепку и в интерфейсе телеграма сразу переходим на кошелек @wallet. Разве можно кому угодно добавить своего бота в этом интерфейсе?
11:13
In reply to this message
G
11:26
Gofman
In reply to this message
Ага, в этом и прикол
Y
11:43
Yorolmuş
In reply to this message
даже если с одного цента сделаем ну допустим 20 иксов, что звучит немного нереалистично. то это всего лишь 20 центов - цена по которой много кто заходил. хотя бы в 0 выйдут 🤣
11:45
In reply to this message
вдруг там "наверху" решили, что они зря сожгли 3 лярда и давят вниз, чтобы закупиться монетами, а потом уже все вместе взлетим на ракете 1000 иксов ? 😇
?
12:15
𝖄𝖆𝖓𝖓𝕾𝖆𝖊𝖗𝖔𝖘
In reply to this message
Небыло времени посмотреть, а евер за чем ходит
12:16
In reply to this message
Ожидаю подъезд, на лимитки повыше
x
12:19
xia0
In reply to this message
Да.
S
12:48
Sergey
In reply to this message
Можете рассказать как это сделать или скинуть ссылку на документацию/видео/статью, пожалуйста? Хотел бы для своих экспериментов с ботами попробовать такое попробовать.
?
12:56
👁️
In reply to this message
Да не то что затащит, а уже затащил.
12:59
In reply to this message
Это удобно. Ты в телеграм и тебе чтобы передать TON не нужно из него выходить.
13:04
In reply to this message
Не знаю за чем он ходит)

Кажется за каким-то скамом судя по графику 🤣
?
13:05
🔳 ivan
In reply to this message
хорошо что я не живу в телеге
👍
13:06
In reply to this message
в общем это типа как голоса вконтакте получается
?
13:13
👁️
In reply to this message
Похоже на то :)
13:13
In reply to this message
Мета вселенная, да)
Y
13:14
Yorolmuş
In reply to this message
я кстати арбитражу немного тон, покупаю с российской карты и продаю на турецкие и азербайджанские карты с наваром 50%.
ну, не особо много продал пока. всего 8-9 тон
13:15
In reply to this message
поэтому нужно открывать карты в любых странах где вы побывали. это выгодно
m
13:37
mnill
In reply to this message
Ребят, подскажите пожалуйста по еип 4844 (эфир), правильно ли я понял суть:

- Сейчас роллапы живут за счет сильно пониженной стоимости колдаты, коллдату они используют чтобы в истории бч остались все транзакции роллапа и можно было по ним восстановить стейт.
- В eip предлагается ввести в блоках специальные "слоты" для сырых данных большого размера. Причем к этим сырым данным нельзя получить доступ из EVM, и нужно это больше для доказательства data avaiability. То есть если роллап записывает пачку своих транзакций в такой блоб, он считает что эти данные доступны и не потеряются ( Как замена дешевой колдате ).
- Чтобы составитель блока сам не собирал эти блобы, вводится простой аукцион. Кто угодно может предложить свой блоб для включения в блок и назначить за это награду.
- Плюс это все еще и считается шардингом, потому что весь блоб скачивает только составитель блока. Остальные валидаторы скачивают случайные кусочки этого блоба, и проверяют меркл пруф. (Получается шардим данные\нетворк).
😁
m
Y
14:39
Yorolmuş
In reply to this message
ахаха только что купил 50 тон за 29 usd
цена за один тон составила 57 центов хотя рыночная 1 доллар и 62 цента
❤‍🔥
A
?
👍
YK
?
14:47
𝖄𝖆𝖓𝖓𝕾𝖆𝖊𝖗𝖔𝖘
In reply to this message
Не серьёзно спрашиваю если знаешь, попозже это соотношение найду
?
14:49
👁️
In reply to this message
Ну если серёзно вниз он ходит за Биткоином.

А вверх ... не ходит)))
?
?
15:50
🔳 ivan
In reply to this message
и там вроде еще меняются случайными кусочками с пруфами
15:50
In reply to this message
чтобы во времени доказывать
15:50
In reply to this message
это срань полнейшая
15:50
In reply to this message
подставка для костыля
15:51
In reply to this message
proto danksharding блин
15:51
In reply to this message
надо же такое выдумать
m
15:51
mnill
In reply to this message
Зато 100к транзакций! (Нет)
15:52
In reply to this message
Биткоин тогда получается даёт бесконечный тпс с лайтнингом
E
15:58
E1ecti
In reply to this message
Этого нет, чтобы человек мог добавить его в скрепку бот должен быть популярен, + надо отписывать в ТП телеги
S
16:04
Sergey
In reply to this message
Понял, спасибо. Может знаете примеры таких ботов, у которых тоже реализована такая тема со скрепкой?
E
16:05
E1ecti
In reply to this message
С таким вопросом лучше в @tginfochat, кроме тестовых и wallet никаких не видел
👌
S
YK
16:07
Yar Kuzy@
In reply to this message
Так нельзя сделать)
Такая функция только у валлета
+ У него в имени нету окончания _bot
S
16:08
Sergey
In reply to this message
Ну вот, просто выше утверждали, что это любому смертному доступно
T0
16:09
TVM 00x011
In reply to this message
В связи с этим советую изучать реализации ботов под Discord.
YK
16:09
Yar Kuzy@
In reply to this message
Есть и другие популярные боты
Такие как рокет и криптобот
Но их до сих пор не добавили, да и вряд-ли добавят

Хотя они будут популярнее чем сам валлет
Да и функциональнее гораздо
16:09
In reply to this message
Они ошибались)
16:12
In reply to this message
В валлете ещё есть биток
Его можно просто чеком скидывать через чат
Но для этого есть криптобот👛, там и самих монет других бч больше будет

А для альтов на тоне рокет👛
👍
S
🔥
?
T0
16:16
TVM 00x011
In reply to this message
Телеграм с блокчейном очень сильно заигрался. Их спасает только то, что они СНГ-шное комьюнити окучивают. Европа и США - это Сигнал и Дискорд.
Что касается бч, то ТОН это GRAM. Его контролировали и контролируют Дуров и Ко. Кто думал иначе - идиот.
Эверскейл - это чудо чудесное. Никто не ожидал, что он появится, но Пашка в бешенстве, поэтому постоянные палки в колеса.
👍
E
😁
B
🤔
YK
16:16
Yar Kuzy@
In reply to this message
Какие палки например?
T0
16:17
TVM 00x011
In reply to this message
Репутационные атаки ботов.
?
16:17
👁️
In reply to this message
Тоже интересно)
YK
16:17
Yar Kuzy@
In reply to this message
Слишком обобщенно
?
16:17
👁️
In reply to this message
А пруфы будут?
YK
16:18
Yar Kuzy@
In reply to this message
На самом деле 💎 не хватает годных разработчиков, чтобы их было ещё больше
Хотя бы 1/3 взять с Евера и перекинуть на Тон для создания годных продуктов
Тогда он быстрее бы дошёл в масс адопш
T0
16:18
TVM 00x011
In reply to this message
Их предостаточно. Спроси у админов чатов про регулярные наскоки групп ботов, которые задают одни и те же вопросы. Основная повестка - что ТОН это круто.
YK
16:18
Yar Kuzy@
In reply to this message
Кек
m
16:19
mnill
In reply to this message
Там языка нормального не завезли чтобы продукты делать
?
16:19
👁️
In reply to this message
TON это круто)
YK
T0
16:19
TVM 00x011
In reply to this message
Отсюда всех, кто не на всю котлету заходил давно увели.
YK
16:20
Yar Kuzy@
In reply to this message
Ну то что Функ тяжкий енто да
Но всё же его вродь обновляют по чутку
m
16:20
mnill
In reply to this message
Он по дизайну издевательство а не язык )
16:20
In reply to this message
Дело не в тяжелости
T0
16:20
TVM 00x011
In reply to this message
Технически возможно. Но не круче Эверскейла. Во всем остальном... Ну такое. Корпоративный бч.
YK
16:20
Yar Kuzy@
In reply to this message
Зато смарты мах гибко можно делать
Уже лучше кефира
m
16:21
mnill
In reply to this message
В кефире можно писать на низком уровне
16:21
In reply to this message
Но никто не пишет
16:21
In reply to this message
Угадай почему
YK
16:21
Yar Kuzy@
In reply to this message
Ибо никому не нужно)
16:21
In reply to this message
+ комсы на газ
Хотя уже ниже стал
Но все же
m
16:21
mnill
In reply to this message
Потому что нагрузка в 10 раз больше, больше мест для ошибок
16:21
In reply to this message
А плюсов мало
?
16:21
👁️
In reply to this message
Интеграция с Telegram самый мощный массодопшен.
❤‍🔥
s
T0
16:21
TVM 00x011
In reply to this message
Ну, Solidity тоже не предел мечтаний. Для меня будет счастьем появление компилятора из Rust.
👍
S
16:22
In reply to this message
И как это отменяет централизованность и хреновое качество?
YK
16:22
Yar Kuzy@
In reply to this message
Это да
Но пока что это всё тихо проходит
И уже видны накопления тон на новых кошелях
16:22
In reply to this message
Оке, а что не централизовано
16:23
In reply to this message
Кефир прогнулся
Биток старый и медленный
16:23
In reply to this message
Эвер не масс адопшен
?
16:23
👁️
In reply to this message
Вообще без разницы что там с централизацией и качеством.

Я могу отправить TON в менеджере
Ab
16:23
Alex boltay
In reply to this message
да, похоже так и надо делать! (((
T0
16:24
TVM 00x011
In reply to this message
Да с чего бы? Любой мог (может) получить Эвер за какие-то труды. Открыто, без тайных манипуляций. Я хз как распределяется ТОН
?
16:24
👁️
In reply to this message
А тебе какая разница как он распределяется?
16:24
In reply to this message
Там всем правит TON фондейшн
16:25
In reply to this message
Скажи что в EVER не так?
T0
16:25
TVM 00x011
In reply to this message
Кстати Discord не менее функциональная штука. А деление каналов на каналы в Телеге, лишь подготовит комьюнити к переходу.
Y
16:25
Yorolmuş
In reply to this message
Тоже не понимаю. Для меня самое главное удобство и нативность. Телеграмм позволяет сделать это отправить тон любому
🔥
AI
YK
?
T0
16:26
TVM 00x011
In reply to this message
В Эвер правит DAO. Купи 100 миллионов и протаскивай свои решения. Или приведи 100 человек с миллионом Эвер и они будут принимать их коллективно.
?
16:26
👁️
In reply to this message
Ахаах
16:27
In reply to this message
Хуяо!
16:27
In reply to this message
Кипи сам, что бы об тебя вышли) ЛОЛ)
T0
16:27
TVM 00x011
In reply to this message
Выключи полудурка. Я понимаю, что нравится тебе тОН. Но хамство твое не к месту.
YK
16:27
Yar Kuzy@
In reply to this message
Может, но дальше какой выхлоп ?
Я могу получить токен создав продукт – Окей
А что я сделаю с токеном
Когда его реал стоимость тяжко удержать

(То что щас всё в просадке мы все понимаем)
16:28
In reply to this message
Это плюс
Тут я согласен


Но тяжко развить его дальше
?
16:28
👁️
In reply to this message
Что тебе не понравилось? Что я тебе предлагаю купить EVER?
T0
16:29
TVM 00x011
In reply to this message
Реал стоимость любого актива сейчас тяжело удержать. Удержи стоимость акций Эпл. Цена это отражение рынка.
?
16:29
👁️
In reply to this message
Не может править ничем DAO это бред. За DAO стоят конкретные люди. Ещё накину эти люди не покупали EVER и могут им голосовать.
T0
16:30
TVM 00x011
In reply to this message
Не неси херню. Серьезно. Если мозгов нет, то просто не вступай в спор.
Г
16:31
Григорий
In reply to this message
Пообщался с несколькими людьми, там так же всё сами делают. Это не плохо не хорошо, времени у них ещё как минимум месяцев 9-11.

Вопрос в другом. Без полноценной интеграции с телегой, как изначально задумывалось, сложнее будет запускать движ когда всем будет страшно жалко покупать крипту.
AR
16:31
Alex R
In reply to this message
Самый активный чат )
YK
16:31
Yar Kuzy@
In reply to this message
У нас нету спора
А только рассуждения)
S
16:31
Sergey
In reply to this message
А вообще сейчас эту ветку кто-нибудь в Эвере развивает с Rust’ом? Реально хороший буст был бы для привлечения новых разработчиков
T0
16:32
TVM 00x011
In reply to this message
Или конкретизируй. КТо не покупал? ЭверИкс? Броксус? И те и те, вложили кучу реальных денег. Или время разработчиков по твоему за конфеты покупалось?
YK
16:32
Yar Kuzy@
In reply to this message
То что идёт развитие от независимых разработчиков знаю))

Сами пилим продукт
И к эверу у нас частичка есть
?
16:32
👁️
In reply to this message
Докажи мне обратное. Я купил EVER и выдвинул предложение на выключение всех нод и проголосовал в нём.

Как DAO заставит валидаторов выключить ноды?
🤡
p
🐳
YK
16:33
In reply to this message
Да, вот они и правят. А не DAO.
T0
16:33
TVM 00x011
In reply to this message
Заявлялось в нескольких пресс-релизах, но вопрос лучше на АМА кому-то из кор разработки задать.
👍
S
Г
16:35
Григорий
In reply to this message
Точно. Со скоростью нужно, что то сделать)

Пока нет заявленных скоростей.
T0
16:35
TVM 00x011
In reply to this message
Купил ты акцию газпрома, пришел на собрание акционеров и заявил, что Газпром закрывается. Это из разряда настолько элементарных вещей, что даже обсуждать это -20 к интеллекту.
👍
ST
YK
16:36
Yar Kuzy@
In reply to this message
Сейчас лучше создать мост TON — EVER

И создавать совместные продукты
👍
p
AP
7
T0
16:36
TVM 00x011
In reply to this message
Но даже в этом раскладе ты - акционер. Полноценный участник жизни компании, если того пожелаешь. И да, можешь выносить предложения.
YK
16:36
Yar Kuzy@
In reply to this message
Кста, кто пишет смарты на EVER ?

Есть вопросы к Вам
T0
16:38
TVM 00x011
In reply to this message
Нет, лучше так не делать. Проекты будут перетекать туда, где будет больше аудитории. Плюс, если СЕК все же проснется и начнет угрожать Телеге закрытием, будет очень больно. Пусть их риски будут их рисками.
?
16:38
👁️
In reply to this message
Любое другое решение которое ведёт сеть в бездну и тд.

DAO ничего не решает, решают люди которые за ним стоят. Ещё они могут легко перебить твои все ставки своими миллионами токенов которыее они там держат.

Иллюзия выбора которую тебе дали обманчива. Странно что ты этого не понимаешь.
BI
16:39
Boris Ivanovsky
In reply to this message
Задавайте
👍
p
T0
16:40
TVM 00x011
In reply to this message
Ты просто не понимаешь различий между ДАО и демократическим голосованием. Я тебе специально привел пример акционерных обществ, где решения принимаются пакетами акций. Это так же прозрачно для любого акционера.
Г
16:40
Григорий
In reply to this message
А какая юридическая причина?
Просто пока её нет.
16:41
In reply to this message
или я её не вижу
YK
16:41
Yar Kuzy@
In reply to this message
Всем чхать уже
В июне 2023г когда соглашение закончится будет полноценная интеграция
И сама ТГ скажет приходите и вливайтесь)
Г
16:42
Григорий
In reply to this message
Чуть позже
YK
16:42
Yar Kuzy@
In reply to this message
На сколько популярны нфт на эвере
m
16:42
mnill
In reply to this message
))))))))
YK
16:42
Yar Kuzy@
In reply to this message
Пон
AR
16:42
Alex R
In reply to this message
Хахахаах
AZ
16:42
Alexander Zvezdin
In reply to this message
Sticker
Not included, change data exporting settings to download.
😈, 16.5 KB
?
16:42
👁️
In reply to this message
Ещё возможно что мы увидим Telegram как web3 приложение. Видно как готовят почву для этого.
m
16:42
mnill
In reply to this message
Борис не тот человек ))
T0
16:42
TVM 00x011
In reply to this message
Причина та же, что и у Мета, которую обнулили за несколько дней. Они попытались игнорировать запрет СЕК. Телегу так же могут удалить из сторов и в отличии от FaceBook без сторов они не смогут работать.
AR
16:42
Alex R
In reply to this message
Это просто ржака
?
16:43
👁️
In reply to this message
Непопулярен)
YK
16:43
Yar Kuzy@
In reply to this message
Без моста на тон Эвер может загнуться
👍
AP
B
BI
16:43
Boris Ivanovsky
In reply to this message
сорри, я именно пишу смарт-контракты, а не продаю их :)
AR
16:43
Alex R
In reply to this message
Глазик, эвервойс слился в тонвойс? )
?
16:44
👁️
In reply to this message
Не понимаю почему в ветке Everscale ничего не пишут)
T0
16:44
TVM 00x011
In reply to this message
Да с чего это? СНГ комьюнити не главная движущая сила в мире.
YK
16:44
Yar Kuzy@
In reply to this message
По*ую будет уже
Когда ЕС начнет штрафовать гугл и эпл за то, что они не дают разработчикам внедрять свои магазины
А как только это случиться
16:44
In reply to this message
ТГ снова будет везде
16:44
In reply to this message
Так вот именно
16:44
In reply to this message
На многих биржах есть чистый Эвер?
16:45
In reply to this message
Там где есть
Вроде обернут в эфир
16:45
In reply to this message
Платить за это доп газ ну такое себе
16:45
In reply to this message
Поторговать через ТГ в ботах тоже фиг выйдет
16:45
In reply to this message
Мдээс
16:45
In reply to this message
Можешь скинуть свои проекты?
?
16:46
👁️
In reply to this message
В целом движение чата в мултиблокчйновость была очевидна для меня. И как раз появился хороший инструмент для этого.

Будем развиваться во все стороны, позже займусь этим. Не раньше чем в конце месяца.
Г
16:47
Григорий
In reply to this message
аптос и суи, тогда тоже непонятно зачем запустились Цукера же задавать могут.

Я просто не вижу пока причины.
T0
16:47
TVM 00x011
In reply to this message
Тут вообще, смешались кони-люди. Магазины это про другое. Хотят позволить качать софт из сторонних сторов. Но и тут пока просто разговоры. А запрет даже при наличии сторонних магазинов софта, будет действовать и на них, если они торгуют в странах, у которых есть запрет.
t
16:47
trreade
In reply to this message
Отвечу за Бориса - tonix - крайне занимательный и крупный проект
m
16:48
mnill
In reply to this message
Тон солидити компилятор( Бориса )
👍
YK
AZ
16:49
Alexander Zvezdin
In reply to this message
Вообще-то либра была permissioned в отличие от аптоса и суи
Г
16:51
Григорий
In reply to this message
Открытый код не видно было до суи и аптоса
16:53
In reply to this message
Была блокировка блохчейна от телеги?
16:55
In reply to this message
У либры попросили не запускать, граму сказали не запускать.
Пока ни один не запущен.
Пойду.
YK
16:55
Yar Kuzy@
In reply to this message
Чёт туплю
Кинь ссылку
E
16:55
E1ecti
In reply to this message
👍
YK
Y
16:55
Yorolmuş
In reply to this message
Кукоин мекс гейт
👍
?
T0
17:05
TVM 00x011
In reply to this message
По моим наблюдениям, падает вместе с рынком. Отрастает, когда первая волна роста по рынку прошла и идет коррекция по крупным в плане капы сетям..
m
17:08
mnill
In reply to this message
Ребят походу глазик ненастоящий!
?
17:08
👁️
In reply to this message
А что со мной не так? :)
AZ
17:09
Alexander Zvezdin
In reply to this message
@Glazlk предлагаю небольшое развлечение - запустить ставки на рейтинг капитализации Эверскейла в новогоднюю ночь, допустим по Coinmarketcap. GMT+3 24:00. Ставка от 100 Эверов, принимается до 15 ноября, все получает одна самая близкая ставка
?
17:17
👁️
In reply to this message
Не очень интересно на место в CMC
AZ
17:18
Alexander Zvezdin
In reply to this message
Почему? Есть рейтинг где ЭС повыше? А в попугаях я длиннее?)
?
17:18
👁️
In reply to this message
Там будет небольшая разбежка за месяц
17:19
In reply to this message
он примерно на одном месте
17:19
In reply to this message
и выше 200 CMC не пускает вродек тех кто не на Бинанс
AZ
17:21
Alexander Zvezdin
In reply to this message
И не проблема. Реально там разбежка не меньше 15 пунктов - значит 15:1 как минимум, уже норм. А можно посчитать среденвзвешенное за допустим неделю, и тогда ставки можно принимать с 3 знаками после запятой, тогда победит кто-то 1
17:23
In reply to this message
Запускаем бота, он фиксирует рейтинг каждый час на СМС, в течение недели, усредняем и вот тебе ставка с любой точностью
Ab
17:27
Alex boltay
In reply to this message
Кто принимает ставки?
AZ
17:27
Alexander Zvezdin
In reply to this message
Центральное ставочное бюро Эверскейла))
?
17:29
👁️
In reply to this message
Можешь всё сделать?
Y
17:30
Yorolmuş
In reply to this message
я думаю это большие заморочки.
старые добрые ставки это когда
"эвер будет больше 5 центов или меньше?"
кто-то говорит больше, а кто-то меньше и они между собой по мужски спорят на 1000 эверс
Ab
17:34
Alex boltay
In reply to this message
Готов сделать ставку
17:34
In reply to this message
Куда
Y
17:36
Yorolmuş
In reply to this message
кажется человек готов поспорить? ))
Y
17:36
Yorolmuş
Y
Yorolmuş 08.11.2022 10:30:37
In reply to this message
ну меньше чем shiba inu не будем
Y
17:36
Yorolmuş
Ab
Alex boltay 08.11.2022 17:31:59
In reply to this message
Как знать...)))
AZ
17:43
Alexander Zvezdin
In reply to this message
Да наверное можем, по технике тут несложно. Тем более что это по сути не срочно, время есть
AZ
18:03
Alexander Zvezdin
In reply to this message
Инфоподдержка с тебя?)
AS
20:51
Anton Shapoval
In reply to this message
эверскейл — все? или не
?
20:52
👁️
In reply to this message
Нет
20:53
In reply to this message
Да, сейчас занят почти каждый день. Но выделю время)
👍
Ab
AZ
I
23:10
Ilyar
In reply to this message
JFI смотреть надо в hier
9 November 2022
I
00:06
Ilyar
In reply to this message
REMP on FLD src
00:09
In reply to this message
E
?
01:20
👁️
ML
Mark Letsyuk 18.02.2022 18:00:24
In reply to this message
Добро пожаловать в Telegram-чат Solana!

Solana - это проект с открытым исходным кодом, реализующий новый высокопроизводительный децентрализованный permissionless-блокчейн, разработанный с нуля для масштабирования. Это самый быстрый блокчейн в мире и самая быстрорастущая экосистема в криптовалюте с тысячами проектов, охватывающих DeFi, платежи, NFT, DAO, Web3 и многое другое.

РЕСУРСЫ:
Сайт: https://solana.com.
Дорожная карта ближайших обновлений сети (Solana Network Upgrades): https://solana.com/news/solana-network-upgrades.
Новостной блог: https://solana.com/news.
Подписка на рассылку: https://solana.com/newsletter.
Работа в экосистеме Solana: https://jobs.solana.com.
Twitter: https://twitter.com/solana.
Reddit: https://www.reddit.com/r/solana.
Подкаст: https://solana.com/podcast.
Форум: https://forums.solana.com.
Эксплореры: https://explorer.solana.com, https://solscan.io, https://solanabeach.io.
Дашборды: https://chaincrunch.cc, https://solana.fm, https://www.sophon.xyz, https://www.validators.app, https://status.solana.com, https://solanabeach.io, https://analytics.solscan.io.
Все комьюнити и соцсети: https://solana.com/community.
Экосистема Solana: https://solana.com/ecosystem.
Solana Foundation: https://solana.foundation.
Solana Ventures: https://solana.ventures.
Solana Pay: https://solanapay.com.
Solana Mobile: https://solanamobile.com.

ТЕХНИЧЕСКАЯ ДОКУМЕНТАЦИЯ:
Документы: https://docs.solana.com, https://docs.solanapay.com, https://spl.solana.com.
GitHub: https://github.com/solana-labs.
Discord: https://solana.com/discord.
Ресурсы для разработчиков и обучения разработке: https://solana.com/developers.

РУССКОЯЗЫЧНЫЕ СООБЩЕСТВА:
Канал новостей: @SolanaRusNews.
Чат валидаторов: https://t.me/joinchat/UsMpWZiiAPos7kB0.
Неофициальный чат валидаторов-новичков: https://t.me/joinchat/kqr_VYyhsMZkY2Ni.
Неофициальный чат разработчиков: @Solana_dev_ru.
Неофициальный чат об экосистеме и NFT: @Solana_brothers.
Другие полезные ссылки: https://forum.noderunners.com/t/poleznye-ssylki-po-proektu-solana-na-russkom-yazyke/68.

Правила сообщества:
- Пожалуйста, относитесь друг к другу с уважением!
- Язык общения русский, хотя админы понимают украинский и английский языки.
- Дискуссии по трейдингу и цене просьба по возможности переносить в группу трейдеров @SOLtraders.
- Прямое продвижение любого другого проекта не допускается!
- Спам в любой форме, в виде ссылок или не относящихся к проекту материалов не допускается, также как и реферальные ссылки, реклама или порнография.
- Админы дружелюбны, обращайтесь к ним за помощью в случае необходимости.
- Пожалуйста, будьте бдительны. Никто из Solana никогда не напишет Вам первым. Всегда проверяйте имена пользователей и теги админов. Мы не запрашиваем личную информацию и не просим проводить транзакции.

Админы группы: @Alevtina_io (Ecosystem Growth Lead), @UAEliFan (Regional Team Lead), @artkrpt (Community Manager) @m_d_alive (Community Manager), @I_Vysh (Community Manager), @seregaxxl (Serum / FTX).

ОСНОВНЫЕ КОШЕЛЬКИ:
Phantom: https://phantom.app/download.
Solflare: https://solflare.com/#devices-available.
Glow: https://glow.app/download.
Coin98: https://coin98.com/wallet.
Sollet: https://www.sollet.io, https://chrome.google.com/webstore/detail/sollet/fhmfendgdocmcbmfikdcogofphimnkno.

МЕЖДУНАРОДНЫЕ ЧАТЫ:
🇺🇳 Основной англоязычный: @Solana.
🇯🇵 Японский: @SolanaJapan.
🇰🇷 Корейский: @SolanaKor.
🇨🇳 Китайский: @SolanaCHN.
🇪🇸 Испанский: @SolanaSpanish.
🇮🇩 Индонезийский: @SolanaIndonesian.
🇹🇷 Турецкий: @SolanaTurkish.
🇻🇳 Вьетнамский: @SolanaVietnam.
🇮🇳 Индийский: @SolanaIndia.
🇧🇩 Бангладешский: @SolanaBangladesh.
🇵🇭 Филлипинский: @SolanaFilipino.
🇸🇦🇵🇸 Арабский: @SolanaArabic.
🇦🇺 Австралийский: @SolanaAustralia.
🇧🇷 Бразильский: @SolanaBrasil.
🇵🇰 Пакистанский: @SolanaPakistan.
🇹🇭 Тайский: @SolanaThaiCommunity.

Группа используется только в информационных целях. Применимые законы различаются в зависимости от юрисдикции и могут ограничивать или запрещать Вам доступ или использование различных платформ или продуктов, обсуждаемых в этой группе. Обсуждение любого проекта или продукта ≠ одобрение!
I
01:51
Ilyar
In reply to this message
01:53
Deleted Account
In reply to this message
Aptos, Sui
I
01:56
Ilyar
In reply to this message
E
02:00
E1ecti
In reply to this message
👍
I
?
02:29
🔳 ivan
In reply to this message
@ilyarsoftware ты спрашивал про нфт марктеплейс опенсорсный
02:30
In reply to this message
там шаблонный фронтенд тоже должен приехать когдато
I
03:59
Ilyar
In reply to this message
👍
A
?
E
04:05
E1ecti
In reply to this message
I
04:08
Ilyar
In reply to this message
Y
16:43
Yorolmuş
In reply to this message
это про эверский веном?
?
17:41
🔳 ivan
In reply to this message
да
?
20:50
👁️
K
Killer Whale Pod Cast News 29.10.2022 00:29:19
In reply to this message
For you whales who want to know what GEX is all about:

https://blog.gosh.sh/p/gex-manifesto?utm_campaign=auto_share

And if you have any further questions about GEX, we will answer them in a show, so don’t hesitate to ask:

https://www.live-ask.com/event/10F20G53RCC8Z2C3C3FAV5CG5E
Г
21:25
Григорий
In reply to this message
У cex.io утечка была?
21:25
In reply to this message
21:33
In reply to this message
Перевод зачислен на ваш Kraken аккаунт. Чтобы его увидеть, войдите в аккаунт и перейдите на странице Переводы.
21:33
In reply to this message
Кракен странные)))
10 November 2022
?
00:01
👁️
T
TON Info 09.11.2022 23:59:20
In reply to this message
Продажа юзернеймов на аукционе Fragment

‌‎Появилась возможно продать любой юзернейм в Telegram через аукцион на площадке Fragment

Для продажи потребуется авторизироваться с помощью Telegram-аккаунта и привязать свой TON-кошелек, а после выставить первую ставку, от которой и начнётся аукцион. Минимальная ставка — 10 TON.

На сайте Fragment в вашем аккаунте есть кнопка «My usernames». В разделе «Non-Collectible Usernames» отображаются все ваши юзернеймы — учётной записи, ваших групп и каналов.

Когда кто-то выставит большую ставку, вам будет возвращена сумма первоначальной ставки. Однако если ставок больше не будет — вы получите обратно свою ставку за вычетом комиссии 5% и 5 TON.

В случае, если кто-то перебьёт вашу ставку, вы получите 95% от наибольшей ставки, и свою первоначальную ставку.

На аукционе запрещено продавать заблокированные юзернеймы.
?
00:40
𝙼𝚒𝚔𝚎
E
EVER/USDT 10.11.2022 00:35:01
In reply to this message
$0.046563
?
00:40
𝙼𝚒𝚔𝚎
In reply to this message
?
01:38
🔳 ivan
In reply to this message
расскажи про игру
01:38
In reply to this message
в чем фишка
?
02:07
👁️
In reply to this message
Захват теретории 😈
02:18
In reply to this message
Это старая шутка)

Да уж, вот кому в голову пришло такое лого??? Жесть.

Вот не подсказывай всем, а то сейчас разойдется)
?
04:07
🔳 ivan
In reply to this message
лучше бы прогуглил веном фаундейшен
И
04:14
Илья 👑
In reply to this message
Забавно что я не нашел ни одной страницы на которой одновременно бы присутствовали веном и еверскейл
😁
?
04:15
In reply to this message
Ну и было бы круто чтобы эта тема с веномом как-то курс пушила
?
05:09
🔳 ivan
In reply to this message
я нашел!
И
05:10
Илья 👑
In reply to this message
Повезло. А где?
И
05:32
Илья 👑
In reply to this message
Что еще за evescale? Не слыхал про такой
05:36
In reply to this message
а тут тонлабс!!
05:42
In reply to this message
а вообще
05:42
In reply to this message
Chief Investment Officer at BlackRock
05:43
In reply to this message
это один из чуваков который там в фаундейшене
05:43
In reply to this message
загугли что такое блекрок)))))
05:43
In reply to this message
прикинь они щас начнут шиллить эвер токен и курс подымать (нет)
👍
T0
JC
E
05:44
E1ecti
In reply to this message
welcome-to-venom
05:45
In reply to this message
@Glazlk, добавь в иконки Venom, svg зелёное/svg чёрное
05:45
In reply to this message
а где линк такой нашел?
E
05:46
E1ecti
In reply to this message
На главной странице
05:46
In reply to this message
Разработчикам там не рады
?
05:50
🔳 ivan
In reply to this message
ладно
05:51
In reply to this message
ясно что еще запуска нет полного, только ПР и чтото готовят, какието тесты
05:51
In reply to this message
ну сеть живая. тестнет рпц урл из туториала работает
05:52
In reply to this message
гыгы, и иейннет тоже
05:53
In reply to this message
псли совсем любопытно можно индексатор апи подергать
05:53
In reply to this message
а декс уже смотрели?
И
05:58
Илья 👑
In reply to this message
зачем?
05:59
In reply to this message
это же другой бч
👍
?
E
06:09
E1ecti
In reply to this message
Можно ещё по поддоменам походить, мб что-то ещё интересное есть
06:18
In reply to this message
До релиза ещё далеко
A
07:08
Aleksey
In reply to this message
Создание локации для нескольких игроков и запуск раунда. Кто захватит больше тот победил )
?
07:12
𝙼𝚒𝚔𝚎
In reply to this message
какое отношение веном имеет к еверскейлу и тем более к его курсу?
Ab
09:11
Alex boltay
In reply to this message
Кракен моромоит всех с России
09:11
In reply to this message
Молодцы, шагают вперёд!
Y
09:19
Yorolmuş
In reply to this message
Интересно хотя бы добропорядочным держателям токенов сети эверскейл сделает ли веном аирдроп ?
?
10:07
🔳 ivan
In reply to this message
арабы выбрали эверскейл технологию и броксус как технического провайдера начинки экосистемы
10:07
In reply to this message
для цбдц пилота и веб3 экосистемы для региона MENA
Y
10:57
Yorolmuş
In reply to this message
если появятся дексы на веном, то именно пользователи эвера смогут чувствовать там себя как дома и использовать возможности этого декса так как они ему будут знакомы. пока остальные и арабы будут разбираться - у нас будет преимущество
?
11:13
🔳 ivan
In reply to this message
11:13
In reply to this message
Y
11:13
Yorolmuş
In reply to this message
оо нормас. а как веномы купить кто знает хоть?
?
11:14
🔳 ivan
In reply to this message
тут можно выиграть 100$
11:14
In reply to this message
никак, но вот в аэродроп компании можно попытать ччастья
?
11:29
👁️
In reply to this message
Ты про ветку?
11:30
In reply to this message
Вот я и думаю стоит ли сейчас?
E
11:30
E1ecti
In reply to this message
И ветку и в набор эмодзей
?
11:30
👁️
In reply to this message
Добавлю
E
11:30
E1ecti
In reply to this message
Просто сейчас обсуждение венома попадает в еверскейл, не помешало бы разделение
?
11:32
👁️
In reply to this message
Окей)
A
11:59
Aleksey
In reply to this message
Кто может объяснить, зачем в закрытом проекте CBDC как его представляли свапы на все возможные токены?
https://web3.world/swap
Если бы это был закрытый чейн для фин системы это одно, а если там все пары будут, это же прямой конкурент по ликвидности эверу? Или я что то не так понимаю?
T0
12:09
TVM 00x011
In reply to this message
Эмм... И чего? Как было это бредом, так и осталось.
?
12:11
👁️
In reply to this message
Почему ты считаешь это бредом?
T0
12:16
TVM 00x011
In reply to this message
Потому что это сова натянутая на глобус. Фоормальной привязки юзернеймов к блокчейну нет. Да и продажа нейминга в месеннджере это просто просто спекуляция. Никакого логичного объяснения этому придумать не выходит, кроме желания заработать. Телега становится платным продуктом, при том, что платить нужно зато, что у всех других бесплатно. Они могли бы взять бизнес-модель того же Discord. Имена групп привязать к доменам, пользователям позволить ставить какие угодно или покупать домены. А так это просто имя без доп. нагрузки.
?
12:26
👁️
In reply to this message
Так есть же. Это про интеграцию с блокчейном.
T0
12:29
TVM 00x011
In reply to this message
Пока это про спекуляцию мнением. Ну и основная претензия в том, что нейминг не имеет смысла. Что они, мое имя заберут и выставят на аукционе? Да в жопу пусть идут. Вместе с блокчейном.
?
12:29
👁️
In reply to this message
С этим обновлением появилась возможность привязать Никнейм свой к блокчейну и получить web3 адрес
12:30
In reply to this message
Кто заберёт то? Как они заберут если не знают сид-фразы твоего кошелька? :)
T0
12:31
TVM 00x011
In reply to this message
У меня нет кошелька, но есть имя в телеге. Сейчас любой может зарегистрировать мой ник и мне предложат его выкупать на аукционе. Интересно, сколько пользователей этому обрадуются.
?
12:32
👁️
In reply to this message
Что за бред)

Никто не может зарегистрировать твой ник.
12:33
In reply to this message
Пруф
T0
12:34
TVM 00x011
In reply to this message
А, ну ок, тогда и смысла нет.
?
12:34
👁️
In reply to this message
Только ты его можешь выставить на аукцион, если хочешь.
12:35
In reply to this message
И все твои зереганые в телеге адреса тоже
12:35
In reply to this message
В чем нет смысла?
T0
12:35
TVM 00x011
In reply to this message
В покупке регистрации нет смысла. Зачем?
I
12:37
Ilyar
In reply to this message
фишка в том что это на Эвере
?
12:38
👁️
In reply to this message
Я думаю Telegram будет двигаться в сторону Web 3 и посмотрим как это будет использоваться.

Смысл что бы закрепить его владение за собой.

Скорее всего будет возможность переносить с лёгкостью на другой аккаунт например после потери Telegram аккаунта.
I
12:38
Ilyar
In reply to this message
Это за счет донатов с соседних клеток
T0
12:41
TVM 00x011
In reply to this message
И как часто люди по твоему теряют аккаунты? )
Можно за уши любую стратегию притянуть. Факт остается фактом. Это натягивание совы на глобус. Вот посмотришь сколько людей откажется от телеги из-за этих нововведений. И я не уверен, что это приведет новых пользователей.
?
12:46
👁️
In reply to this message
Что Telegram забрал часть каких то красивых имён это другая история.

Я вижу ты совсем не посвящен в тему.
T0
12:53
TVM 00x011
In reply to this message
Я слежу за темой, но без восторженного идиотизма. Мне эта идея не нравится. Как и очень большому количеству людей. Посмотри опросы телеги про внедрение NFT. Большинство против голосуют.
Такие вещи НЕЛЬЗЯ делать на базе готового продукта.
И да, с их уровнем децентрализации они могут забрать любое имя. Или у тебя есть иллюзии, что они не контроллируют всех валиков?
Короче, эти чахлые попытки в Веб3, под контролем корпоративных сетей, только дескридитируют технологии.
I
12:55
Ilyar
In reply to this message
ну что такое это же нет так, это Росия продолжает морозится, пытается всех, но пока только себя
E
12:55
E1ecti
In reply to this message
Ну... Что было уже забрали))
👍
ЕЕ
T0
S
13:01
Some Friday
In reply to this message
Скорее всего дело в том, что это не сбдс в его обычном понимании. Думаю там будет что-то вроде стейбла с регуляторным контролем. Чистый сбдс не делали бы на открытом блокчейне.

Будет permissioned сеть, попробуют сразу выйти на общий крипто рынок. Стейблов сейчас всем нехватает, будет спрос, затянут доп ликвидность в сеть через мосты, получат какое-то влияние на сектор
13:04
In reply to this message
Давно хочу отказаться от телеги но пока не вижу хорошей альтернативы. Мессенджеры/соцсети по сути меняются каждые 3-4 года, телега удобный продукт, но не самый приятный. На горизонте одного-двух лет должно появиться что-то еще интереснее.
👍
T0
A
13:07
Aleksey
In reply to this message
https://t.me/tip3tokens/14849

Получается у них есть вся экосистема, протестированная на мейн сети евера, они выходят на кмк и там куча ликвидности. И ни слова об евере.
Все больше похоже на правду то что сеть евера - это просто тестирование и разработка технологий за счет хомяков, на которых потом зарабатывают бизнесмены. 🤔
S
13:09
Some Friday
In reply to this message
А зачем им говорить что-то об эвере? Это выгодно только нам. Мы об этом обязательно скажем, они обязательно забудут сказать, все в рамках ожиданий.
A
13:10
Aleksey
In reply to this message
Может все таки имеет смысл запустить эту тему?
https://t.me/AnalyticsEverscale/106611?topic=105825
T0
13:10
TVM 00x011
In reply to this message
Шашев на Ама говорил об этом. Ходите на АМы. Эвер там будет представлен, но не сразу. Основной бизнес Броксус и EverX это Everscale. Они будут тянуть его во все свои проекты.
A
13:11
Aleksey
In reply to this message
Да, слышал, говорил он, но он говорил про закрытый проект, а не публичный
S
13:11
Some Friday
In reply to this message
У меня вопрос ко всем.

- Сколько в мире сейчас происходит транзакций в секунду?
- Какая часть из них имеет социальную, финансовую или приватную составляющую?
- Сколько суммарно сейчас транзакций он-чейн?
- Какова доля БЧ?
13:13
In reply to this message
если прикинуть, становится очевидно, что БЧ пока скорее недостаточно для того количества транзакций которые есть в мире 🙂 Мир не будет построен на одном или паре БЧ. Мир, та его часть которая адекватна переходу на БЧ, так же не перейдет он-чейн за год, два или даже десять лет. Это постепенный процесс.
👍
T0
T0
13:16
TVM 00x011
In reply to this message
ПРоект еще не запущен. Будет релиз, пройдет и новая АМА, где расскажут о проекте. Пока он не похож на публичную сеть. Делает частная команда, для конкретных людей. В чем открытость? Я пока не вижу элемента конкуренции.
A
13:16
Aleksey
In reply to this message
Individual developers, companies, and government authorities will be able to use blockchain solution provided by Venom Foundation to establish new products such as NFT marketplace, derivative exchange, GameFi fiat-backed stablecoin, launchpad, and many others to come with the potential of wide adoption in the UAE, other MENA countries and globally in future.
S
13:17
Some Friday
In reply to this message
Думаю всё же он будет публичным в большинстве аспектов для обычных юзеров, но не каждому юзеру будет нужен этот БЧ. Ограничения будут на уровне котроля над некоторыми рут адресами, валидация, возможно что-то еще.
13:17
In reply to this message
Уверен, они хотят не просто монету (стейбл/сбдс), но долю крипто рынка. Получить это в полностью закрытом проекте нереально
?
13:18
👁️
In reply to this message
Видно что не следишь...

А кто с восторженным идиотизмом следит?
T0
13:21
TVM 00x011
In reply to this message
🤷‍♂️ пока гадание. С другой стороны, порт проектов будет очень простым. Так что разработчикам тем более не стоит переживать. Ну и не вижу причин, чтобы команды кор-разработки делали во вред своему бизнесу. Это же бред.
Г
13:22
Григорий
In reply to this message
Круто.
Так он в Веном вкладывал же
Логично переманить с евера в веном.
Плюс эмиссия полностью контролируется.
S
13:23
Some Friday
In reply to this message
Согласен, догадки. Тем не менее основанные на здравом смысле
Г
13:24
Григорий
In reply to this message
Да это самое важное
S
13:24
Some Friday
In reply to this message
Если эта догадка верна, она тем не менее не подразумевает вреда. Почему ты считаешь, что semi-public блокчейн обязательно вреден эверу?
Ab
13:44
Alex boltay
In reply to this message
Когда тебя назначат отвественым за действие правительства твоей страны я посмотрю на твою реакцию. Уверен что она поменяется на 180 градусов
Ilyar created topic «STEM»
13:52
In reply to this message
а может на ввести баны за токсичность..?
?
13:52
👁️
In reply to this message
Эм, а как ты хотел? Санкции на страну, а ты её гражданин.
T0
13:52
TVM 00x011
In reply to this message
😯
I
13:53
Ilyar
In reply to this message
🟨
T0
13:56
TVM 00x011
In reply to this message
А в чем токсичность-то?
I
13:57
Ilyar
In reply to this message
по сути это утверждение перекладываение отвественности с Росссии на Кракен это по твоему правильно?
?
13:58
👁️
In reply to this message
Граждане Росии полность ответственны за тех кто у них во власти.
👍
eo
?
Д
14:11
Дмитрий
In reply to this message
Так вот кто тот, благодаря кому Лукашенко до сих пор во власти
😁
14:11
☕️ Katerina
In reply to this message
все соцсети сливают данные спецслужбам, вот если б новую создавали, тогда может быть, а так я не вижу причин верить, что это будет что-то стоящее 🤷🏻‍♀️
👍
ДИ
T0
?
14:13
👁️
In reply to this message
У меня совесть чиста, поверь. И у 80% Беларусов.
Д
14:13
Дмитрий
In reply to this message
Мы не про совесть говорили, а про ответственность
14:13
☕️ Katerina
In reply to this message
не скажу за 80% россиян, но уверена, что среди них немало адекватных, не поддерживающих действия правительства)
🔥
eo
S
14:16
Some Friday
In reply to this message
Не только спецслужбам, это огромный рынок. Работаю с подобными данными каждый день, маркетинговые исследования, динамика пощесений магазинов в зависимости от просмотра цифровой или обычной банерной рекламы на улицах, влияние ковида на поведение потребителей, их перемещения, создание целевых аудиторий и многое, очень многое другое.
🔥
ДИ
T0
?
14:18
👁️
In reply to this message
Да, ответственность. Поэтому я разделяю все санкции наложенные на Беларусь.

И прекрасно понимаю что в 20м году не получилось и в этом тоже ответственность.
👍
Д
14:20
☕️ Katerina
In reply to this message
ну, я о том, что на уже действующей соцсети построить децентрализованное сообщество - это из разряда фантастики, на мой взгляд 🤷🏻‍♀️
👍
S
Д
14:21
Дмитрий
In reply to this message
На самом деле я разделяю вашу боль ❤️
?
14:21
👁️
In reply to this message
Есть другие данные. Больше 60% поддерживают.

Ты видимо экстраполируешь настроения в Беларуси.
14:21
In reply to this message
Не мало, но не большинство.
14:22
☕️ Katerina
In reply to this message
мэй би, я ж не утверждаю, что большинство
?
14:23
👁️
In reply to this message
Я думаю будет как раз новое. Паралельно.
14:24
☕️ Katerina
In reply to this message
ну вот на новое посмотрела бы, но тоже с оглядкой, если на тонкоине)
S
14:24
Some Friday
In reply to this message
Зависит от того, что за соцсеть. Сделать это в Телеге, Твиттере, в Фейсе или ВК, да, это невозможно по определению
👍
?
14:24
👁️
In reply to this message
Потом перечитал правильно
Д
14:24
Дмитрий
In reply to this message
Про социологию войны здесь очень хорошо сказано: https://youtu.be/mMBpbo8Wkwo
S
14:25
Some Friday
In reply to this message
Кто контролирует информацию, контролирует мир. Слишком большое доверие одному человеку который занят зарабатываением денег. Стремление такого человека рационально, а доверие и добровольная передача ему всего, что у тебя есть,- нет.
👏
ЕЕ
Д
👍
?
14:25
🔳 ivan
In reply to this message
главное чтоб игра иноерсной была
I
14:27
Ilyar
In reply to this message
иноерсной это относительно, какие будут советы? ты играл?
Ab
14:27
Alex boltay
In reply to this message
за действия Лукашенко ты тоже будешь нести персональную отвестенность?
?
14:28
👁️
In reply to this message
Так. Стоп.

Тут же как раз про то что ты получаешь свой юзернейм на блокчейн. И он только твой.
14:28
In reply to this message
Нужно кстати проверить на практике
Д
14:28
Дмитрий
In reply to this message
На вас хоть нет такого такого страшного позора
?
14:28
🔳 ivan
In reply to this message
Д
14:28
Дмитрий
In reply to this message
Только вот бч центральнный
👍
S
14:29
Some Friday
In reply to this message
Речь шла о централизованных сообществах и сервисах, о том почему это тупик.
?
14:29
🔳 ivan
In reply to this message
изучи понятие FLOW применительно к играм
I
14:30
Ilyar
In reply to this message
да бли что ты ищешь короля, зачем наде прочто на личном црове выражать действительность как она есть, а так как тебе удобно, это называется личная отвсетвенность за личные действия и суждения, а ты жде приказа короля, зачем?
?
14:30
👁️
In reply to this message
То есть вы считаете что можно будет как-то отменить транзакцию или отобрать NFT с записанным юзернеймом?
Д
14:31
Дмитрий
In reply to this message
Ты что, не знаешь историю с Полигоном?
?
14:32
👁️
In reply to this message
Мельком слышал
Г
14:32
Григорий
In reply to this message
Государства зло
T0
14:32
TVM 00x011
In reply to this message
Я не сторонник теорий заговора, но у меня в голове складывается интересная картина про сотрудничество Телеграм с КэГэБэ.
1) На заре ТОН происходило много событий о которых мы знаем мало. Переименование FreeTON явно было спровоцировано давлением. Но даже не это меня смутило.
Закрытие Чатекс, вот где у меня возникли вопросики. Зная как работает КГБ в РФ, нужно искать кому выгодно было закрыть бизнес крупнейшего криптовалютного бота. И тут выбор невелик.
2) Тедега - единственная сс, с которой были сняты блокировки без каких-то действий со стороны руководства сс. Публичных действий.
Есть еще куча интересных деталей. Но эти прям режут глаз.
👍
ЕЕ
Ab
14:33
Alex boltay
In reply to this message
я считаю что за действия третьих лиц нельзя нести ответственность. Иначе счет будет бесконечным.
👍
8
S
14:33
Some Friday
In reply to this message
По хорошему нет. Но дело не в этом. Сервис и среда вокруг которого стремятся построить экосистему централизованы, как и сам блокчейн,- монеты и валидаторы находятся под контролем узкой группы лиц. Это не то, ради чего создавалась эта индустрия. Частный инструмент для заработка частными лицами. Да, кто-то имеет шанс заработать вместе с этими лицами, большинство только потеряет, как в финансовом так и в более широком смысле.
👍
ДИ
T0
?
14:33
👁️
In reply to this message
А причем тут твоя личная ответственность?
I
14:35
Ilyar
In reply to this message
на личном урове выражать действительность, как она есть, а не так как тебе удобно, какие третьи лица мещают?
E
14:35
E1ecti
In reply to this message
Ab
14:35
Alex boltay
In reply to this message
при желании можно найти проступки в действиях любого правителя, и санкции здесь в контексте Кракена это просто еще один гвоздь только в крышку гроба CEX, но и в крышку любой централизации
T0
14:35
TVM 00x011
In reply to this message
Он только твой и руководства Телеграм, у которого прямой доступ к валидаторам. Следовательно, закрыть твой нейм не сложнее, чем сменить его в обычной БД. Это НИКОГДА не заработает без децентрализации.
На вопрос, а где децентрализация, заранее отвечу: не в ТОН.
Г
14:36
Григорий
In reply to this message
Нет.
У меня посыл другой был.
У них типо блокировки:
1. Пополнение работает.
2. Старые сделки не закрыли.
3. Дэп не блокируют.

Вообще это американская площадка и она имеет право не применять их.
Любые блокировки - зло. (кроме жуликов)
Ab
14:36
Alex boltay
In reply to this message
?? не очень понимаю ход твоих мыслей. разговор про Кракен и их блокировки
Г
14:36
Григорий
In reply to this message
А жулики спокойно пользуются)))
?
14:36
👁️
In reply to this message
У тебя есть только ответственность то что он у валсти.

Дальше идёт ответственность страны за её политику. Ну, а дальше санкции настигают тебя. Это неизбежно.

Если ты не хочешь так как сейчас нужно думать как менять того кто ответственный за действия государства. Кстати напомню за смену власти ответственен народ.
Г
14:37
Григорий
In reply to this message
Благами цивилизации, и банками, и криптой, и сервисами и билеты спокойно покупают)))
I
14:39
Ilyar
In reply to this message
ну ты пишешь: "Кракен моромоит всех с России" — конатация (из за моромоит) что Кракен плохой, а Росссия мимими, а посути есть просто факт применения санкци у которых есть причина
👍
eo
?
Г
14:39
Григорий
In reply to this message
80/19 и 1% понимает зачем/почему.
14:40
In reply to this message
Это опросы ливадской?
?
14:40
👁️
In reply to this message
@E1ecti ответил
14:43
In reply to this message
Что такое STEM?
Г
14:43
Григорий
In reply to this message
Кракен плох лишь тем, что на нём мало людей с снг.
Из этого понятно, что они пошли на блокировки.
I
14:44
Ilyar
In reply to this message
Science, Technology, Engineering, Mathematics (STEM) — STEM-навыки жизненно необходимы в современном мире, но технология сама по себе, как утверждал когда-то Стив Джобс — это не всё, а Google это доказал
?
14:44
🔳 ivan
In reply to this message
Flow изначально разрабатывалась как часть дипломной работы Дженова Чэня, которая позволила бы ему получить степень магистра. Игра разрабатывалась для Interactive Media Program университета USC School of Cinematic Arts[en][2]. Тема дипломной работы — динамическое изменение сложности[en] в играх — система, при которой игра меняет свою сложность в зависимости от предыдущих или последующих действий игрока. Он проиллюстрировал эти идеи с помощью Flow, игры, которую он создал в сотрудничестве с Николасом Кларком[3]. Чэнь добавил такую систему в свою игру, она приводила к тому, что сложность игры менялась подсознательно, игра позволяла съедать или не съедать тех или иных существ и нырять или не нырять. Игроки могли выбрать, стоит ли им двигаться глубже, или же им необходимо остаться на той же глубине до тех пор, как они будут готовы встретиться с более сильными соперниками. Чэнь описал Flow как «простую игру». По его мнению, «это — простейший тест активного динамического изменения сложности»[3]. Также на игру повлияла работа психолога Михая Чиксентмихайи о потоке, состоянии, при котором человек полностью погружается в свою деятельность[4]. Чтобы человек оказался в таком состоянии, нужно, чтобы он контролировал свою деятельность. Чэнь считал, что динамическое изменение сложности даёт игроку возможность погрузиться в состояние потока[3].
T
ЕА
?
14:46
In reply to this message
этот ответ категорически плох
14:46
In reply to this message
вы должны сделать в первую очередь хорошую игру
?
14:47
👁️
In reply to this message
А можно как-то понятнее и на Русском? :)
I
14:47
Ilyar
In reply to this message
пожалуста назови критерии очередь хорошую игры
?
14:47
👁️
In reply to this message
Я про название ветки)
?
14:48
🔳 ivan
In reply to this message
игра должна говорить с игроком через свои механики, и давать ему ощущение потока - непрерывного погружения. чем больше внимания юзера на геймплее - тем лучше игра
👍
?
?
14:48
👁️
In reply to this message
В целом это понятно
I
14:49
Ilyar
In reply to this message
Фишка в том что проект покажет на практике распределенное програмиирование, его достоинства и недостатки (если они есть), каждая клатка это сомаостоятельный аккаунт (контракт) за владение которым идет противостояние в уловиях отсутвия гарантии доставки внешних сообщений)
👍
T0
A
?
14:52
🔳 ivan
In reply to this message
аа понял
14:52
In reply to this message
тогда ок
T0
14:56
TVM 00x011
In reply to this message
Интересно. А как происходит борьба? Можно про механику узнать? Или пока секрет?
Ab
15:08
Alex boltay
In reply to this message
Какая у тебя ответственность за разгнон демонстраций в Белоруссии?

Считаешь так же за это надо наказать всех жителей Белоруссии?
15:09
In reply to this message
Для меня Кракен часть системы которую ждёт забвение, и то почему нужен блокчейн и технология Web3.
Для тебя по другому?
?
15:15
👁️
In reply to this message
Что? :)
15:15
In reply to this message
@boltay25 перечитай
I
15:16
Ilyar
In reply to this message
Сейчас интерфей интуитивно непонятный, но работает и возможно догадатся, мы стараемся сделать его более понятным, ваша обратная ввзять будет очень полезна:

1. Создать кошелек в Ever Wallet и переключить на тестнет
2. Получить токены @everdev_giver_bot
3. https://hex-battle-game.github.io/
4. Играть, создать свое поле или выбрать Ever Voice W45.1
5. 🐞Баги писать сюда https://github.com/hex-battle-game/dapp/issues
6. 💡Предложения сюда https://github.com/hex-battle-game/dapp/discussions
👍
8
A
🔥
T0
?
15:17
👁️
In reply to this message
Хватит протесты называть демонстрациями)

Может тогда что-нибудь сложится)
I
15:17
Ilyar
In reply to this message
Забвение ждет все что отрывается от реальности
?
15:20
👁️
In reply to this message
Лично у меня нет никаких поводов считать что они собираются вмешиваться в сеть.
T0
15:22
TVM 00x011
In reply to this message
Если любой регулятор вмешается и принудит вынести запрет, тогда что они будут делать? Сначала со скрипом, потом уже будут банить втихую. Классика.
👍
ДИ
S
?
15:24
👁️
In reply to this message
Давай посмотрим, а то если и кабы)
15:25
In reply to this message
Я не знаю насколько децентрализованы валидаторы TON.

Может ты знаешь?
T0
15:26
TVM 00x011
In reply to this message
Я тебе конкретные вещи пишу. То, что они реально могут делать.
?
15:29
👁️
In reply to this message
@cryshado расскажи насколько подконтрольны валидаторы TON и можно ли их будет зарегулировать?
15:31
In reply to this message
Особенно интересно вероятность влияния TON Foundation на валидаторов напрямую
Г
15:31
Григорий
In reply to this message
Веб3 сейчас с нами в этой комнате.

извините, не удержался.
🤣
?
S
15:32
Some Friday
In reply to this message
Здесь какое-то заблуждение. Вся суть в том, чтобы люди не могли сказать, у меня есть/нет поводов ожидать чего-то. Это должно быть невозможно по умолчанию.
?
15:33
👁️
In reply to this message
Понятно.

Далее попытаемся разобраться.
T0
15:34
TVM 00x011
In reply to this message
Детский сад. Уж извини. Если информация о количестве подконтрольных им валиков просочится в сеть, то будет очень веселая история. Не удивлюсь, что есть установка на то, чтобы иметь большинство машин-валидаторов.
?
15:35
👁️
In reply to this message
Так блин) Ты просто предполагаешь?

Или как ты написал говоришь конкретные вещи))
15:36
In reply to this message
Давай всё сюда)
T0
15:37
TVM 00x011
In reply to this message
Конкретные вещи. Без полного контроля они не запустились бы. Изначально стояла цель полного контроля сети. Отсюда такая стремная модель запуска.
?
15:38
👁️
In reply to this message
Предположения не пруфы
T0
15:38
TVM 00x011
In reply to this message
Блин, глазик. Речь о миллиардах. За такое убить могут.
?
15:38
👁️
In reply to this message
@somefriday что там показывают твои данные
15:39
In reply to this message
Почитают EverVoice и убьют)
15:42
In reply to this message
ты удалил сообщение)
T0
15:42
TVM 00x011
In reply to this message
Я не шучу. Такие вещи можно анонимно крупным изданиям передавать, но не в чатиках шилить. Я так, болтаю. Если полезу серьезно копать, то хрен я хоть слово про это в публичном пространстве скажу.
?
15:43
👁️
In reply to this message
Всё понятно)
S
15:43
Some Friday
In reply to this message
Вот и хорошо)
15:45
In reply to this message
Главное помнить, что здесь никто ничего никому не должен. Если тебе, Что-то нужно, - сделай что-то для этого
?
15:46
👁️
In reply to this message
Непонятно. Здесь это где?
S
15:46
Some Friday
In reply to this message
если обобщить,- в этой жизни
T0
15:47
TVM 00x011
In reply to this message
Где днесь апостолы святые,
Которых древле чтил народ
За сан и ризы золотые?
Когда им наступил черед,
За ворот сгреб их черт, и вот
Тиароносцев отвезли
Туда, где всех забвенье ждет:
Взметает ветер прах с земли.
?
15:48
👁️
In reply to this message
А, ну тут понятно)

Просто странное заявление по среди диалога о TON)
😁
S
S
15:48
Some Friday
In reply to this message
Подумай еще раз 😂
15:49
In reply to this message
Лады, обсуждать конкретно эту тему нет смысла
Ab
15:56
Alex boltay
In reply to this message
Реальность вещь субъективеная. То что для тебя реальность для другого плод твоего воображения и наоборот. Все остальное это тупо право сильного и ты под этого подстраеваешь свое восприятие реальности.

Прими эту истину если можешь.
Впрочем возможно у тебя нет такой возможности
🤣
В
?
15:57
In reply to this message
Пофиг это все вопросы терминологии. Уверен что ты назовёшь кучу преступлений Лукашенко, но готов ли ты за них нести ответственность, если страны запада будут так считать?
?
15:59
👁️
In reply to this message
Ты какой-то странный. Ты не несешь никакой ответственности за действия конкретного человека.

Но постфактум получаешь последствия за свой ответственный выбор правителя.
16:00
In reply to this message
@boltay25 просто перечитай
T0
16:01
TVM 00x011
In reply to this message
Украинцы сейчас допускают ту же ошибку, что когда-то допускали в России или Германии. Причисляют себя к избранным народам, а росиян к сплошь оркам. Тут банальная проблема непонимания.
Вот почему во время голодомора не шли на барикады? Или не свергали власть при Сталине? Где были майданы при Брежневе?
Просто не хотелось лезть с плакатом под пулемет.
Ребята. В РФ военная диктатура. В Украине ее нет, потому, что не хватило денег у Кучмы и далее по списку на содержание КГБ, НКВД и т.п. и т.д.
👍
И
Ab
16:02
Alex boltay
In reply to this message
Ну хорошо, раз ты опять пытаешься цепляться за вопрос терминологии, то ответь готов ли ты нести последствия за действия Лукашенко, которые запад считает преступлением?

Считаешь ли ты что должен страдать народ Белоруссии за то что запад считает Лукашенко диктатором?
?
16:06
👁️
In reply to this message
Я ответственен за того кто у власти. Да я готов к последствие за её действия.

А причём тут запад? Сам народ Беларуси считает его диктатором и узурпатором валсти. После того как он подделал выборы и силовиками разогнал протесты недовольных Белорусов.
Г
16:07
Григорий
In reply to this message
Здраво.
16:10
In reply to this message
Преступники должны сидеть.
Ab
16:11
Alex boltay
In reply to this message
Глазик!
Ещё раз! Буду предельно краток!
Завтра, условный запад начинает считать Лукашенко преступником и отправляет в бан весь белорусский народ, за то что они его выбрали, пусть даже часть против него. Ты приходишь на биржу Кракен и твои финансы заблокированы.

Что ты скажешь? Так мне и надо?
И
16:12
Илья 👑
In reply to this message
Лол, мы так всю жизнь живем. Ни бирж ни *уирж, всё под баном
🤣
?
16:12
In reply to this message
Половина банков отключена от свифта
16:13
In reply to this message
Бинанс в рб прекратил работать до войны, и только сейчас раздуплился назад
Ab
16:13
Alex boltay
In reply to this message
Считаешь это чем то нормальным?
?
16:13
👁️
In reply to this message
Напугал. :)

У нас что проблем мало? У нас во власти Диктатор который удерживает власть силой и ещё предоставляет свои территории для войны против Украины. А ты нам про Кракен)
👍
🔥
eo
T0
16:14
TVM 00x011
In reply to this message
Ну, по крайней мере разумно винить в блокировке не кокретную биржу. Блокировка это следствие. Причина - твоя страна больше не желательна в свободном экономическом пространстве из-за действий правительства этой страны.
👍
?
Г
16:14
Григорий
In reply to this message
Из крипто бирж, только одна вводила ограничения.
?
16:14
👁️
In reply to this message
Вот. Спасибо)
И
16:15
Илья 👑
In reply to this message
Твм вон мои мысли озвучил https://t.me/evervoice/68077?topic=67231
Ab
16:16
Alex boltay
In reply to this message
А если завтра твоя страна станет не желательна в (свободном) экономическом пространстве, и заберут твои деньги, ты примешь это как должное?
?
16:16
👁️
In reply to this message
Вот тут ещё логическая цепочка.

https://t.me/evervoice/67998?thread=67231
Г
16:16
Григорий
In reply to this message
Это санкции.

Ещё запрет пользоваться в европейских, если денежков много, но для рф.
?
16:17
👁️
In reply to this message
А что ты можешь сделать? 😂

Можешь не принимать конечно, идти и менять власть которая привела к этому)
Г
16:18
Григорий
In reply to this message
Испугалась родни Лукаша)))
У них были грандиозные планы, но как всегда решает сервис.
Ab
16:19
Alex boltay
In reply to this message
Когда заберут у тебя деньги 💵 за то что ты белорусский гражданин я посмотрю как ты это примешь))))
T0
16:20
TVM 00x011
In reply to this message
Мы с тобой из одной страны ) Я прининял то, что Россию будут отключать от всего. Не думай, что речь о какой-то одной бирже. Просто они не синхронно работают, так как в разных юрисдикциях разные сроки. Это первые ласточки. Ты же смирился с отключением от SWIFT и VISA & MC? Так чего сейчас неожиданного-то? На Мосбирже сколько активы заморожены уже? Россияне теряют деньги.
Винить нужно действия правительства, которое подставило их как щит под санкции.
Г
16:20
Григорий
In reply to this message
Винить её можно в том, что не развивалась на снг рынке.
И
16:21
Илья 👑
In reply to this message
А как еще действовать на преступника у которого заложники? Не трогать его вовсе? Это неприятно конечно, но что поделать
T0
16:21
TVM 00x011
In reply to this message
Не развалилась благодаря КГБ-НКВД и тд и тп. )) Внутренние войска существовали для подавления "бунтов" в бывших республиках. Чечня - самый яркий пример. Дагестан - менее яркий.
?
16:22
👁️
In reply to this message
Мои деньги никто не отберёт. Я отношусь к этому ответственно у не сую куда не нужно, понимая ситуацию и последствия)

Я даже могу тебе больше сказать. Я поддерживаю санкции.
И
16:23
Илья 👑
In reply to this message
Хотя те кто вводят санкции тоже лицемеры еще те
R
16:25
Ruslan
In reply to this message
мне кажется одна из самых важных веток туть
T0
16:25
TVM 00x011
In reply to this message
Да, но в какой-то момент территории России и Беларуси могут просто оформится как Северная Корея. Области скрытые от всех туманом войны. Это для всех плохо. И я к сожалению не вижу ни одного просвета, почему этого не случится. Все движение именно в эту сторону.
?
16:26
👁️
In reply to this message
Невозможно санкции применить избирательно. В этом есть проблема.
16:27
In reply to this message
Просвет есть, могу написать в личку. Не хочу развивать эту тему тут)
T0
16:29
TVM 00x011
In reply to this message
Хз. слежу за новостями, не могу не следить. Пока все движется по классической исторической спирали к ухудшению. У меня аналогия в голове крутится, что вокруг роют огромный котлован, зарывая нас все глубже. А люди этого не видят.
?
16:29
👁️
In reply to this message
Чем хуже тем лучше)
И
16:30
Илья 👑
In reply to this message
Просто у них смысл должен быть. Если ты запрещаешь россиянам нетфликс, то это никак не влияет на dicktator, зато платить за газ по миллиарду в день это ок. Давать убежище бывшей путинской номенклатуре, но запрещать выезд обычныйм гражданам это тоже некрасиво.
?
16:31
👁️
In reply to this message
Там всё зацепилось и закрутилось вместе
16:32
In reply to this message
Санкции, репутационные потери, влияние Русской деаспоры и вот это всё
Ab
16:32
Alex boltay
In reply to this message
Категорически не согласен.

Мои средства замороженны ге по решению суда, а исключительно по беспределу.

Дело КОНЕЧНО же не в бирже, а самой постановке проблемы. Такие решения ясно показывают, что нет никакого свободного экономического пространства, а есть право сильного, который и решает что всех жителей России надо без суда наказать.
?
16:33
👁️
In reply to this message
Иди тогда к Решале :)
Ab
16:33
Alex boltay
In reply to this message
я не живу в уркаганской среде)
?
16:34
👁️
In reply to this message
ты исползаешь терминологию я и отвечаю
Ab
16:35
Alex boltay
In reply to this message
Ты мне пока не ответил на мой вопрос
Г
16:35
Григорий
In reply to this message
Есть способы.
Аравийские османские республики.
Ab
16:35
Alex boltay
In reply to this message
☝️
И
16:35
Илья 👑
In reply to this message
И как там?
Г
16:35
Григорий
In reply to this message
В точку
16:36
In reply to this message
Вполне неплохо
?
16:36
👁️
In reply to this message
Если мы это представим то я бы расстроился. Но винил бы только себя.
И
16:37
Илья 👑
In reply to this message
Это происходит из-за того что в украинца может прилететь ракета только за то что он украинец
T0
16:37
TVM 00x011
In reply to this message
Не, не так. Тебя пометили как преступника. А твою страну как преступную организацию. В РФ же демократия, так ведь? Значит все россияне поддерживают войну. Большинство поддерживают, остальные соглашаются с тем, что есть консенсус в этом вопросе. Реакция свободного экономического пространства исходит из этой логики.
И
16:37
Илья 👑
In reply to this message
А ракеты запускает человек который держит вас в заложниках. И некоторые санкции бьют по площадям (как и ракеты) увы
🔥
eo
?
?
16:39
👁️
In reply to this message
Это неизбежность. Есть выход смены власти, но пока он прикрыт.

В том числе с помощью массовой пропаганды.
👍
eo
Ab
16:41
Alex boltay
In reply to this message
Тут получается избирательный взгляд. Россия за ракеты виновата, а остальные типа так и надо. Или уже есть решение суда?
.... посмотри сколько 🚀 закинули США по всему миру. И сколько народу убили, и что кто-то из экономического пространства забрал деньги у граждан США?
Г
16:41
Григорий
In reply to this message
А проводки все прозрачные, попросили доказать легальность средств и нет ничего у людей.
это почему - то, не используют.
И
16:42
Илья 👑
In reply to this message
Сша - может себе позволить, рф - нет
?
16:43
👁️
In reply to this message
не понял
Г
16:43
Григорий
In reply to this message
С последним полностью согласен.
T0
16:44
TVM 00x011
In reply to this message
Какое решение суда? Не существует никакого суда, который принимает такие решения. Санкции - это и есть решение международного "суда". Консенсус стран создающих свободную экономическую зону.
?
16:44
👁️
In reply to this message
Никто тут не идеализирует США

Только нет никакой связи между США и РФ в этом контексте.
Г
17:04
Григорий
In reply to this message
Все движения отслеживаются , легко можно их использовать.
Крупных денежных потоков чистых нет и не будет в ближайшее время.
Легальный способ отжать средства.
?
17:11
👁️
In reply to this message
До сих пор непонятно
17:14
In reply to this message
Создал ветку для обсуждения Venom
t.me/evervoice/68126
17:22
In reply to this message
Пожалуйста, помогите назвать это как-то более понятно)
17:36
☕️ Katerina
In reply to this message
Так и назови - стэм
?
17:41
👁️
In reply to this message
Ахах
?
18:10
👁️
VP
Victor Pasichnyk 10.11.2022 18:00:03
In reply to this message
> Тут больше интересна механика передачи прав ) как это устроено блин - непонятно, ведь юзер передаётся вручную )

вот этот метод
https://github.com/TelegramMessenger/telemint/blob/main/func/nft-item.fc#L100
Ab
18:33
Alex boltay
In reply to this message
Конечно США ни при чем. Это биржа добровольно решила потерять доверие части клиентов на медвежем рынке, тс добровольно стрельнуть себе в ногу.))
?
18:40
👁️
In reply to this message
Во всём виновата США

Это они уговорили Россию напасть на Украину. Ох уж этот Путин агент США.
😁
?
19:05
☕️ Katerina
In reply to this message
🤦🏻‍♀️🤦🏻‍♀️🤦🏻‍♀️
I
19:06
Ilyar
In reply to this message
это на русском proof))
19:09
In reply to this message
ну или Естественные науки, Технология, Инженерия и Математика — ЕТИМ 😹😹 получается термин не утоявийся, но все в наших рукахи млм не все...
?
19:32
👁️
In reply to this message
Ладно)
?
19:55
𝙼𝚒𝚔𝚎
In reply to this message
на то были объективные причины?
ответ - да.
не с пустого места это произошло.
это произошло из-за того что рф в 21 веке решила перекроить границы, что уже само по себе - дикость, угрожает всему миру ядерным оружием и стала страной АГРЕССОРОМ.
у граждан есть не только права, но и ОБЯЗАННОСТИ.
19:57
In reply to this message
из-за путина в Украине нацификация и милитаризация невиданных масштабов 😅
Ab
19:59
Alex boltay
In reply to this message
Понятие объективная причина крайне субъективеное понятие.
Границы
?
20:03
👁️
In reply to this message
Я предлагаю дозировать политику, на сегодня хватит)
?
20:04
𝙼𝚒𝚔𝚎
In reply to this message
Sticker
Not included, change data exporting settings to download.
👎, 28.0 KB
20:07
In reply to this message
и если так не нравятся санкции, руководство рф может позаботиться и защитить своих граждан и наложить встречный санкции
20:07
In reply to this message
хотяяя... 🤔
20:07
In reply to this message
не может
20:08
In reply to this message
Sticker
Not included, change data exporting settings to download.
😎, 22.2 KB
20:09
In reply to this message
думаю какой-то политик из Европы или США не огорчаться если им запретят посетить Саратов
20:09
In reply to this message
Sticker
Not included, change data exporting settings to download.
🤣, 15.5 KB
?
20:10
👁️
In reply to this message
@michal_5 ты опаздал в политический кружок)
?
20:10
𝙼𝚒𝚔𝚎
In reply to this message
в отличие от российских политиков, которые не могут теперь попасть на свои виллы и яхты
20:10
In reply to this message
Sticker
Not included, change data exporting settings to download.
😆, 18.3 KB
20:11
In reply to this message
ну мааам😅
20:11
In reply to this message
та ладно
20:11
In reply to this message
и так все ясно
А
20:14
Айван
In reply to this message
Всем привет, хотел бы распросить насчёт применения крипты в контексте телеги: вы как, стали бы покупать Telegram Premium за TON, или другую криптовалюту если бы была удобная возможность?
😁
S
?
20:14
👁️
In reply to this message
Да, отличная идея.
Г
20:15
Григорий
In reply to this message
Нужен новый подчат?
Холивар, хутспа, фуд 21+
😁
?
20:17
In reply to this message
Как изначально планировалось?
Только ещё не всё доделано.
R
20:19
Ruslan
In reply to this message
а зачем? :)

аббревиатура порежет всех, кто не алё и кому не надо, а заинтересованных милости
👍
20:19
In reply to this message
вопрос в каком формате должен существовать топик
?
20:19
👁️
In reply to this message
Вы убедили меня)
А
20:19
Айван
In reply to this message
(В войсчате просто послушаю, сам снова не буду говорить))
Решил вот, разузнать об отношении к такой возможности. Думаю что многим было бы удобнее, тем более с возможностью реализацией через "подарок"
?
А
20:21
Айван
In reply to this message
Ну, мы с разработчиком обсудили, можно без особых заморочек реализовать если "подарком" делать
?
?
20:24
👁️
AS
Aλex Sokol 10.11.2022 18:16:30
In reply to this message
20:24
In reply to this message
?
20:25
👁️
In reply to this message
А
20:42
Айван
In reply to this message
Спасибо, подумаем тогда ещё перед тем как вложиться
👍
E
E
20:45
E1ecti
In reply to this message
20:45
In reply to this message
Animation
Not included, change data exporting settings to download.
102.7 KB
11 November 2022
AZ
00:33
Alexander Zvezdin
In reply to this message
I
02:07
Ilyar
In reply to this message
подназванием "Политес и его друзя"
💯
Г
I
03:19
Ilyar
In reply to this message
🗞🗞🗞 что готовится
Ab
09:40
Alex boltay
In reply to this message
Сильный ход. Наверное сделок по бнб практически нет бирже. В противном случае это проведёт км закрытию биржи. И как это поможет Украине, если Куна закроется?
?
10:23
𝙼𝚒𝚔𝚎
In reply to this message
Sticker
Not included, change data exporting settings to download.
😎, 22.2 KB
?
11:34
👁️
E
Everscale News 11.11.2022 11:24:08
In reply to this message
​​Everscale Elysium Hackathon – Live Q&A session

GM Everscale fam, 👋

The Everscale hackathon is in full swing! We already hosted a series of workshops for hackathon participants and developers to learn more about the Elysium’s tracks and tasks, and bounty. Today, we’d like to bring even more clarity to the community and host an Q&A session. 

When?
Today, 12 pm UTC ⏰

Where?
Join us on YouTube – here 👈
Join us on Airmeet – here 👈

Drop your question in the chat or Discord using the hashtag #ElysiumAMA and we will try to answer it on the session.

Remember you can participate in the Elysium hackathon and submit your contribution at any time until November 28 

Join Everscale Discord to find like-minded people and follow the latest updates in the Everscale Elysium hackathon section.

#Everscale #Elysium #Broxus #Gitcoin
?
12:47
🔳 ivan
In reply to this message
дело не в сделках а в том что бинанс не закоывает русским доступ
12:47
In reply to this message
а мы не сотрудничаем с теми кто допускает ру контрагентов
👌
?
?
14:10
👁️
E
Everscale RU News 11.11.2022 13:52:24
In reply to this message
​​Everscale Elysium Hackathon – Live Q&A session

GM Everscale комьюнити, 👋

Everscale Elysium хакатон идет полным ходом!

Мы уже провели серию воркшопов, в которых рассказали основные моменты по каждому трэку, чтобы разработчикам и участникам было легче ориентироваться в задачах.

Сегодня, мы бы хотели провести онлайн встречу и ответить на все ваши вопросы, чтобы внести еще больше ясности для участников хакатона.

Когда?
Сегодня, 15:00 МСК ⏰

Where?
Присоединяйтесь к нам на YouTube – здесь 👈
Присоединяйтесь к нам на Airmeet – здесь 👈

Оставляйте свои вопросы в чате или в дискорде используя хэштег #ElysiumAMA и мы постараемся ответить на них!

Более подробную информацию, последние новости о хакатоне и живое общение с участниками можно найти в дискорде Everscale. 👈

Также напоминаем, что принять участие и получить часть от призового пула в 40к$ в токенах wEVER можно через платформу Gitcoin.com, нажав на кнопку "Join Now" на лендинге Elysium в любой момент до 28 ноября.

#Everscale #Elysium #Broxus #Gitcoin
Ab
14:48
Alex boltay
In reply to this message
Ну и я получается ру контрагент. я торговал на Куна. я ушёл стало легче Украине?
Всех кто русский и здесь надо получается банить.
?
14:49
👁️
In reply to this message
14:50
In reply to this message
Да иди гуляй.
14:50
In reply to this message
Где здесь то?
Ab
14:50
Alex boltay
In reply to this message
В телеге
14:51
In reply to this message
Будешь банить?
Так надо всех русских банить тогда
?
14:51
👁️
In reply to this message
Странный вывод)

Но если есть желание обращайся)
?
14:52
𝙼𝚒𝚔𝚎
А
Андрей Луганский 🐧 11.11.2022 14:30:26
In reply to this message
Video file
Not included, change data exporting settings to download.
00:08, 678.4 KB
Мем сегодняшнего дня
Ab
14:53
Alex boltay
In reply to this message
Мы говорим про бан!
А не про добровольный уход

Разговор начался с Куна
?
14:53
👁️
In reply to this message
Тебя кто-то забанил на Куна?
Ab
14:54
Alex boltay
In reply to this message
Так русским там запрет стоит, разве нет?
?
14:54
👁️
In reply to this message
14:54
In reply to this message
Ахаха, поверил? На слово? :)
Ab
14:55
Alex boltay
In reply to this message
Да я там торговал. Но сейчас боюсь конфискации и не зря. Согласен?
?
14:55
𝙼𝚒𝚔𝚎
In reply to this message
"національна ідея українців - від'їбіться від нас"(с) Лесь Подерв'янський
14:56
In reply to this message
))
?
14:56
👁️
In reply to this message
Легче стало всем что имперец руснявый не пользуется больше нормальным сервисом :)
Ab
14:57
Alex boltay
In reply to this message
Тебе то что за лёгкость?
?
14:57
👁️
In reply to this message
Нравится мне)
14:57
In reply to this message
Без таких как ты везде легче
Ab
14:58
Alex boltay
In reply to this message
Ну главное что это было в радость.)
👍
?
?
14:58
𝙼𝚒𝚔𝚎
In reply to this message
так він напів нацик-наркоман-сатаніст-бандерівець😅
Ab
14:58
Alex boltay
In reply to this message
Кто он? Глазик? Вот так новость!
?
14:58
𝙼𝚒𝚔𝚎
In reply to this message
Sticker
Not included, change data exporting settings to download.
😉, 23.4 KB
14:59
In reply to this message
тю, ти шо, не знав?)
?
14:59
👁️
In reply to this message
Да это я! :)
Ab
15:00
Alex boltay
In reply to this message
Нет, не знал. Уверен что он обычный нормальный человек
?
15:00
👁️
In reply to this message
Хорошо только что не в твоем понимании нормальности)
?
15:01
𝙼𝚒𝚔𝚎
In reply to this message
з'їсть хоча б одного руського малюка - стане справжнім😅
Ab
15:02
Alex boltay
In reply to this message
В моем понимании нормально когда человек не наркоман и сатанист. я ошибаюсь?
?
15:17
👁️
In reply to this message
Лол. Ну шуток ты не понимаешь.

Да даже если наркоман и сатанист будешь осуждать?

Могу доказать что ты наркоман например, куришь, пьешь?
Ab
15:24
Alex boltay
In reply to this message
Не поверишь.
Совсем не курю 🚬 и если пью спиртное, то только вино 🍷.

Начинай доказывать что я наркоман. Жду
И
15:25
Илья 👑
In reply to this message
Ты не туда воюешь. Проблему надо решать тут 55.751426, 37.618838
Ab
15:26
Alex boltay
In reply to this message
Да я не хочу воевать..